WARNING:
JavaScript is turned OFF. None of the links on this concept map will
work until it is reactivated.
If you need help turning JavaScript On, click here.
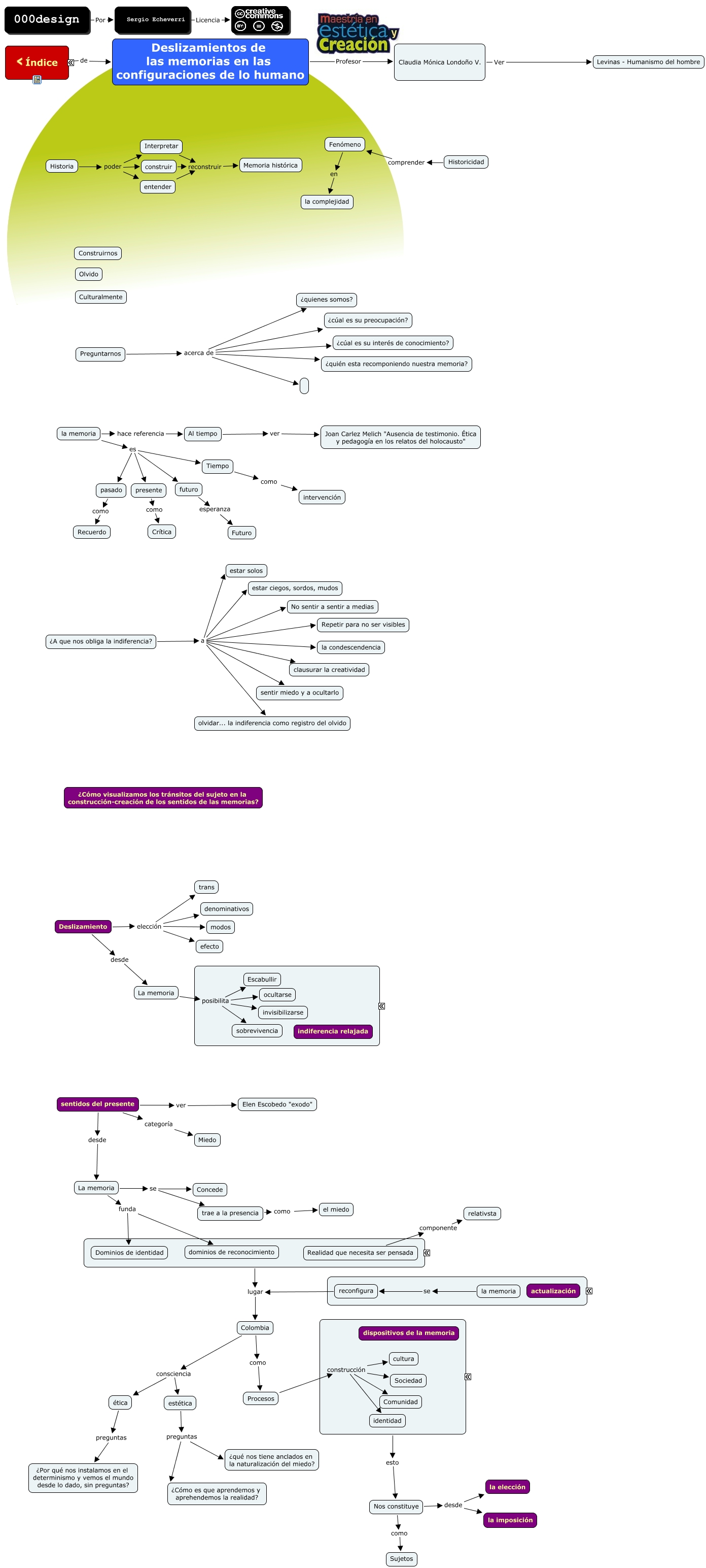
Este Cmap, tiene información relacionada con: Deslizamientos de las memorias en las configuraciones de lo humano, entender reconstruir Memoria histórica, Procesos construcción Sociedad, Procesos construcción Comunidad, la memoria es futuro, sentidos del presente categoría Miedo, Tiempo como intervención, Al tiempo ver Joan Carlez Melich "Ausencia de testimonio. Ética y pedagogía en los relatos del holocausto", la memoria hace referencia Al tiempo, Fenómeno en la complejidad, reconfigura lugar Colombia, la memoria se reconfigura, ???? esto Nos constituye, Colombia como Procesos, la memoria es Tiempo, 000design Por Sergio Echeverri, La memoria se Concede, La memoria se trae a la presencia, La memoria funda Dominios de identidad, Preguntarnos acerca de ¿cúal es su interés de conocimiento?, Historia poder entender