WARNING:
JavaScript is turned OFF. None of the links on this concept map will
work until it is reactivated.
If you need help turning JavaScript On, click here.
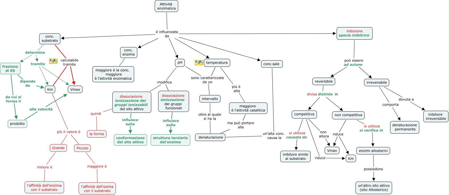
Questa Cmap, creata con IHMC CmapTools, contiene informazioni relative a: domanda 8 modulo Enzimi 2, Piccolo maggiore è l'affinità dell'ezima con il substrato, pH modifica dissociazione ionizzazione dei gruppi ionizzabili del sito attivo, conc. substrato determina tramite Km, conc. substrato calcolabile tramite Km, non competitiva si utilizza si verifica in enzimi allosterici, pH sono caratterizzate da un intervallo, competitiva riduce Km, conc. substrato determina tramite Vmax, reversibile divisa distinta in non competitiva, competitiva non altera Vmax, inibizione specie inibitrice può essere ad azione reversibile, Km più il valore è Piccolo, dissociazione ionizzazione dei gruppi funzionali influisce sulla struttura terziaria del'enzima, inibizione specie inibitrice può essere ad azione irreversibile, irreversibile dovuta a inibitore irreversibile, dissociazione ionizzazione dei gruppi ionizzabili del sito attivo influisce sulla conformazione del sito attivo, temperatura più è alta maggiore è l'attività catalitica, pH modifica dissociazione ionizzazione dei gruppi funzionali, frazione di ES dipende da Km, prodotto alla velocità Vmax