WARNING:
JavaScript is turned OFF. None of the links on this concept map will
work until it is reactivated.
If you need help turning JavaScript On, click here.
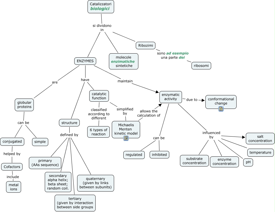
Questa Cmap, creata con IHMC CmapTools, contiene informazioni relative a: domanda 7 modulo enzimi 2 (seconda mappa), Ribozimi sono ad esempio una parte dei ribosomi, Catalizzatori biologici si dividono in molecole enzimatiche sintetiche, catalytic function classified according to different 6 types of reaction, Cofactors include metal ions, enzymatic activity can be inhibited, ENZYMES have structure, ENZYMES maintain enzymatic activity, enzymatic activity can be regulated, enzymatic activity influenced by temperature, globular proteins can be simple, enzymatic activity influenced by pH, enzymatic activity due to conformational change, Catalizzatori biologici si dividono in Ribozimi, enzymatic activity influenced by enzyme concentration, ENZYMES are globular proteins, globular proteins can be conjugated, enzymatic activity influenced by salt concentration, structure defined by secondary alpha helix; beta sheet; random coil., Catalizzatori biologici si dividono in ENZYMES, structure defined by tertiary (given by interaction between side groups