WARNING:
JavaScript is turned OFF. None of the links on this concept map will
work until it is reactivated.
If you need help turning JavaScript On, click here.
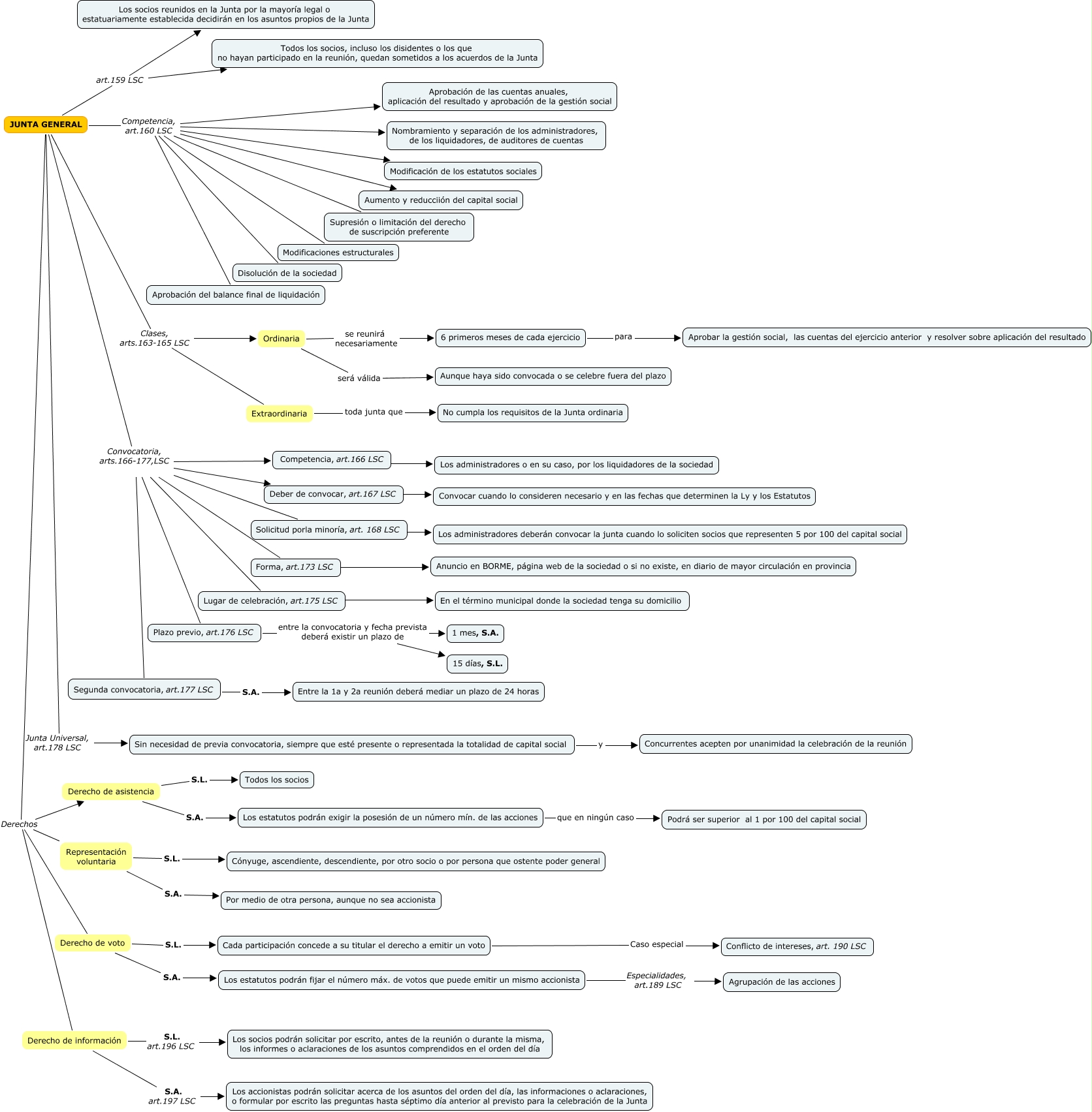
Este Cmap, tiene información relacionada con: Cmap caso 4, Derecho de información S.A. art.197 LSC Los accionistas podrán solicitar acerca de los asuntos del orden del día, las informaciones o aclaraciones, o formular por escrito las preguntas hasta séptimo día anterior al previsto para la celebración de la Junta, JUNTA GENERAL Convocatoria, arts.166-177,LSC Plazo previo, art.176 LSC, Solicitud porla minoría, art. 168 LSC ???? Los administradores deberán convocar la junta cuando lo soliciten socios que representen 5 por 100 del capital social, Derecho de voto S.A. Los estatutos podrán fijar el número máx. de votos que puede emitir un mismo accionista, JUNTA GENERAL Convocatoria, arts.166-177,LSC Deber de convocar, art.167 LSC, JUNTA GENERAL Derechos Derecho de voto, 6 primeros meses de cada ejercicio para Aprobar la gestión social, las cuentas del ejercicio anterior y resolver sobre aplicación del resultado, JUNTA GENERAL Competencia, art.160 LSC Aprobación del balance final de liquidación, JUNTA GENERAL art.159 LSC Todos los socios, incluso los disidentes o los que no hayan participado en la reunión, quedan sometidos a los acuerdos de la Junta, Derecho de voto S.L. Cada participación concede a su titular el derecho a emitir un voto, Los estatutos podrán exigir la posesión de un número mín. de las acciones que en ningún caso Podrá ser superior al 1 por 100 del capital social, Derecho de asistencia S.A. Los estatutos podrán exigir la posesión de un número mín. de las acciones, JUNTA GENERAL Competencia, art.160 LSC Supresión o limitación del derecho de suscripción preferente, Representación voluntaria S.A. Por medio de otra persona, aunque no sea accionista, Segunda convocatoria, art.177 LSC S.A. Entre la 1a y 2a reunión deberá mediar un plazo de 24 horas, JUNTA GENERAL Convocatoria, arts.166-177,LSC Segunda convocatoria, art.177 LSC, JUNTA GENERAL Convocatoria, arts.166-177,LSC Lugar de celebración, art.175 LSC, Derecho de información S.L. art.196 LSC Los socios podrán solicitar por escrito, antes de la reunión o durante la misma, los informes o aclaraciones de los asuntos comprendidos en el orden del día, Cada participación concede a su titular el derecho a emitir un voto Caso especial Conflicto de intereses, art. 190 LSC, Competencia, art.166 LSC ???? Los administradores o en su caso, por los liquidadores de la sociedad