WARNING:
JavaScript is turned OFF. None of the links on this concept map will
work until it is reactivated.
If you need help turning JavaScript On, click here.
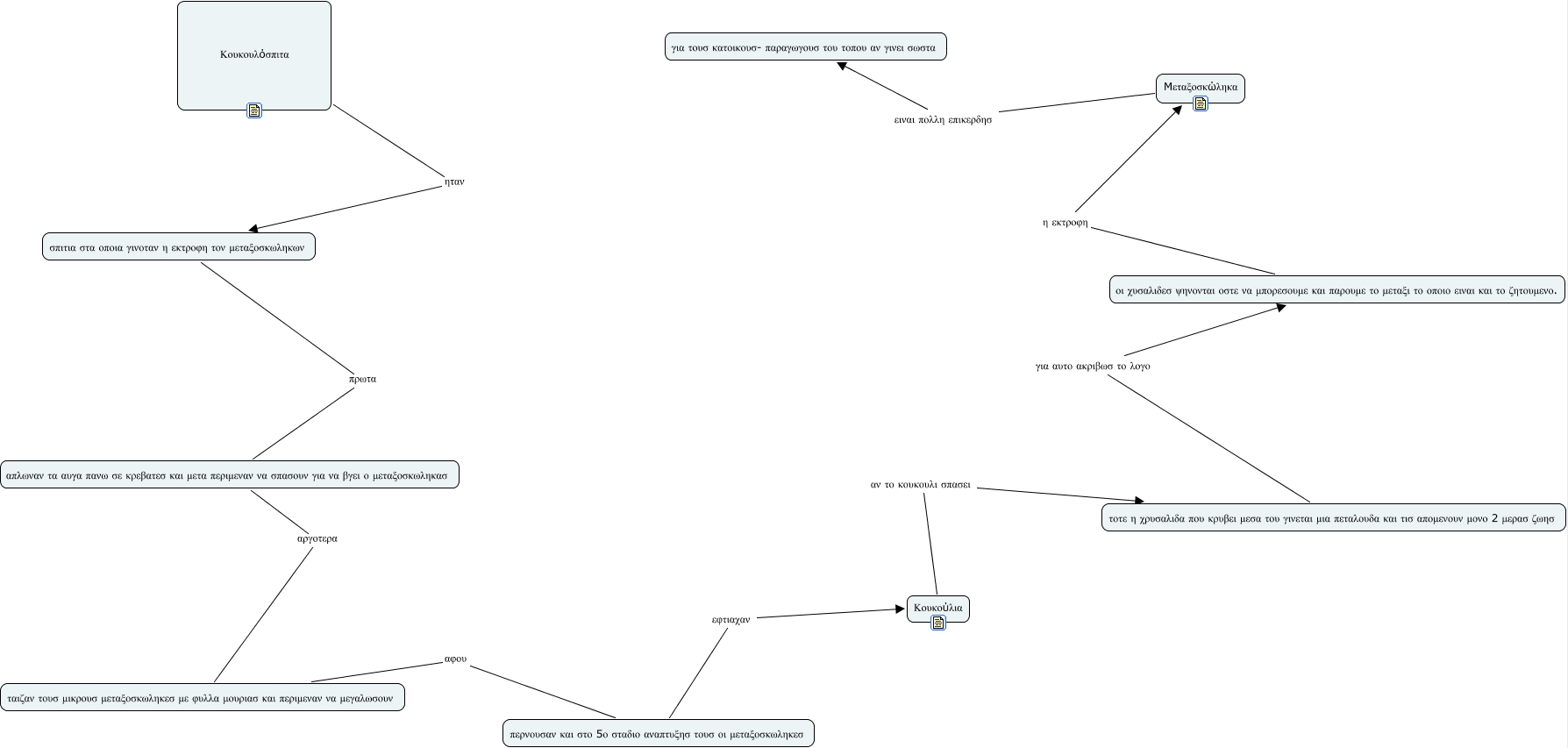
Αυτός ο εννοιολογικός χάρτης, που δημιουργήθηκε με το IHMC Cmap Tools, περιέχει πλήροφορίες που σχετίζονται με: μαρινα ΚΠΕ, Mεταξοσκώληκα ειναι πολλη επικερδησ για τουσ κατοικουσ- παραγωγουσ του τοπου αν γινει σωστα, οι χυσαλιδεσ ψηνονται οστε να μπορεσουμε και παρουμε το μεταξι το οποιο ειναι και το ζητουμενο. η εκτροφη Mεταξοσκώληκα, Κουκούλια αν το κουκουλι σπασει τοτε η χρυσαλιδα που κρυβει μεσα του γινεται μια πεταλουδα και τισ απομενουν μονο 2 μερασ ζωησ, περνουσαν και στο 5ο σταδιο αναπτυξησ τουσ οι μεταξοσκωληκεσ εφτιαχαν Κουκούλια, σπιτια στα οποια γινοταν η εκτροφη τον μεταξοσκωληκων πρωτα απλωναν τα αυγα πανω σε κρεβατεσ και μετα περιμεναν να σπασουν για να βγει ο μεταξοσκωληκασ, απλωναν τα αυγα πανω σε κρεβατεσ και μετα περιμεναν να σπασουν για να βγει ο μεταξοσκωληκασ αργοτερα ταιζαν τουσ μικρουσ μεταξοσκωληκεσ με φυλλα μουριασ και περιμεναν να μεγαλωσουν, τοτε η χρυσαλιδα που κρυβει μεσα του γινεται μια πεταλουδα και τισ απομενουν μονο 2 μερασ ζωησ για αυτο ακριβωσ το λογο οι χυσαλιδεσ ψηνονται οστε να μπορεσουμε και παρουμε το μεταξι το οποιο ειναι και το ζητουμενο., ταιζαν τουσ μικρουσ μεταξοσκωληκεσ με φυλλα μουριασ και περιμεναν να μεγαλωσουν αφου περνουσαν και στο 5ο σταδιο αναπτυξησ τουσ οι μεταξοσκωληκεσ, Κουκουλόσπιτα ηταν σπιτια στα οποια γινοταν η εκτροφη τον μεταξοσκωληκων