WARNING:
JavaScript is turned OFF. None of the links on this concept map will
work until it is reactivated.
If you need help turning JavaScript On, click here.
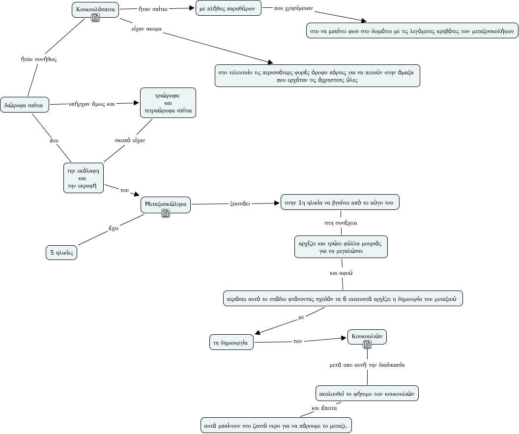
Αυτός ο εννοιολογικός χάρτης, που δημιουργήθηκε με το IHMC Cmap Tools, περιέχει πλήροφορίες που σχετίζονται με: σοφια, Mεταξοσκώληκα ξεκινάει στην 1η ηλικία να βγαίνει από το αύγο του, Κουκουλόσπιτα είχαν ακομα στο τελευταίο τις περισσότερς φορές όροφο πόρτες για να πετούν στην άμαξα που ερχόταν τις άχρηστεσς ύλες, Mεταξοσκώληκα έχει 5 ηλικίες, με πλήθος παραθύρων που χρησίμευαν στο να μπαίνει φωσ στο δωμάτιο με τις λεγόμενες κρεβάτες των μεταξοσκολήκων, Κουκουλόσπιτα ήταν σπίτια με πλήθος παραθύρων, την εκόλαψη και την εκροφή του Mεταξοσκώληκα, περάσει αυτό το στάδιο φτάνοντας σχεδόν τα 6 εκατοστά αρχίζει η δημιουρία του μεταξιού με τη δημιουργία, τριώροφα και τετραώροφα σπίτια σκοπό είχαν την εκόλαψη και την εκροφή, διώροφα σπίτια υπήρχαν όμως και τριώροφα και τετραώροφα σπίτια, στην 1η ηλικία να βγαίνει από το αύγο του στη συνέχεια αρχίζει και τρώει φύλλα μουριάς για να μεγαλώσει, Κουκουλιών μετά απο αυτή την διαδικασία ακολουθεί το ψήσιμο των κουκουλιών, Κουκουλόσπιτα ήταν συνήθως διώροφα σπίτια, διώροφα σπίτια που την εκόλαψη και την εκροφή, τη δημιουργία των Κουκουλιών, ακολουθεί το ψήσιμο των κουκουλιών και έπειτα αυτά μπαίνουν στο ζεστό νερο για να πάρουμε το μεταξι., αρχίζει και τρώει φύλλα μουριάς για να μεγαλώσει και αφού περάσει αυτό το στάδιο φτάνοντας σχεδόν τα 6 εκατοστά αρχίζει η δημιουρία του μεταξιού