WARNING:
JavaScript is turned OFF. None of the links on this concept map will
work until it is reactivated.
If you need help turning JavaScript On, click here.
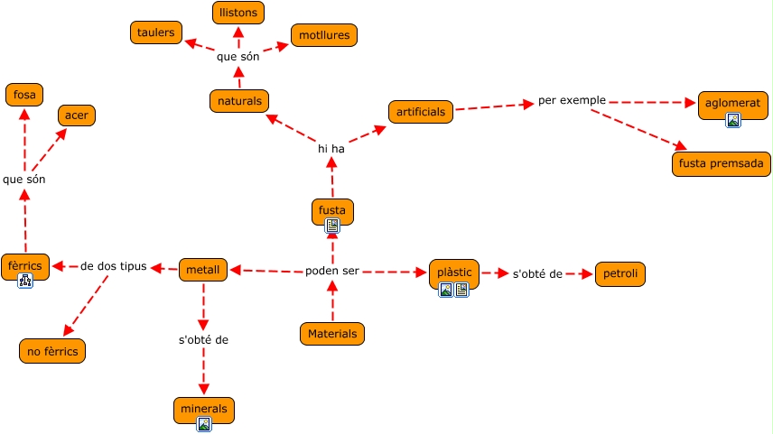
Este Cmap, tiene información relacionada con: Materials, fusta hi ha artificials, artificials per exemple aglomerat, metall de dos tipus no fèrrics, fusta hi ha naturals, Materials poden ser plàstic, fèrrics que són acer, naturals que són taulers, Materials poden ser fusta, Materials poden ser metall, artificials per exemple fusta premsada, metall s'obté de minerals, naturals que són motllures, naturals que són llistons, fèrrics que són fosa, metall de dos tipus fèrrics, plàstic s'obté de petroli