WARNING:
JavaScript is turned OFF. None of the links on this concept map will
work until it is reactivated.
If you need help turning JavaScript On, click here.
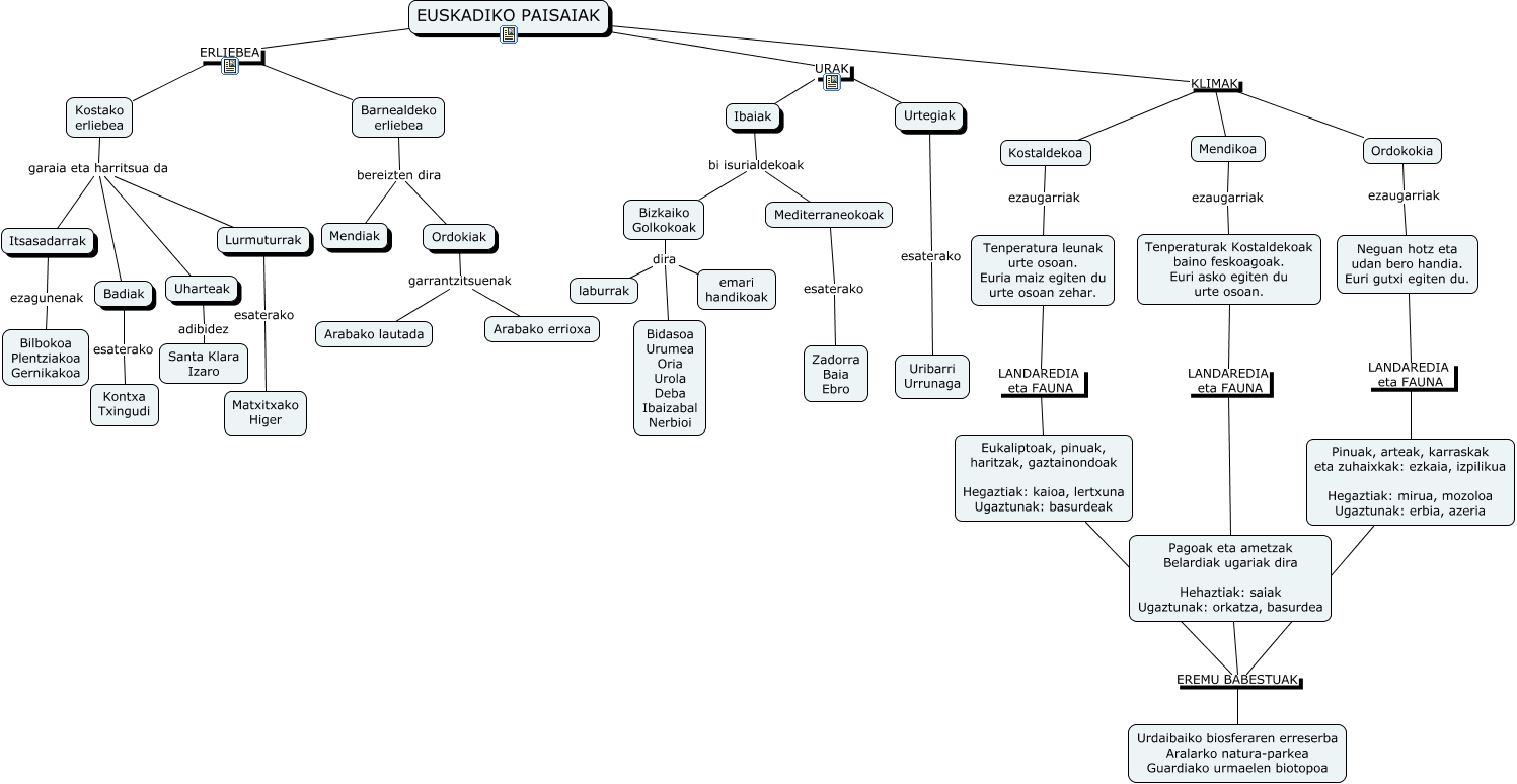
IHMC CmapTools-ekin sortu den kontzeptu-mapa honek honi buruzko informazioa du: EUSKADIKO PAISAIAK, Kostako erliebea garaia eta harritsua da Lurmuturrak, Barnealdeko erliebea bereizten dira Ordokiak, EUSKADIKO PAISAIAK KLIMAK Kostaldekoa, EUSKADIKO PAISAIAK ERLIEBEA Kostako erliebea, Pinuak, arteak, karraskak eta zuhaixkak: ezkaia, izpilikua Hegaztiak: mirua, mozoloa Ugaztunak: erbia, azeria EREMU BABESTUAK Urdaibaiko biosferaren erreserba Aralarko natura-parkea Guardiako urmaelen biotopoa, Itsasadarrak ezagunenak Bilbokoa Plentziakoa Gernikakoa, Mediterraneokoak esaterako Zadorra Baia Ebro, Bizkaiko Golkokoak dira Bidasoa Urumea Oria Urola Deba Ibaizabal Nerbioi, Kostako erliebea garaia eta harritsua da Uharteak, EUSKADIKO PAISAIAK KLIMAK Ordokokia, Kostako erliebea garaia eta harritsua da Badiak, Bizkaiko Golkokoak dira emari handikoak, Urtegiak esaterako Uribarri Urrunaga, Uharteak adibidez Santa Klara Izaro, Neguan hotz eta udan bero handia. Euri gutxi egiten du. LANDAREDIA eta FAUNA Pinuak, arteak, karraskak eta zuhaixkak: ezkaia, izpilikua Hegaztiak: mirua, mozoloa Ugaztunak: erbia, azeria, Eukaliptoak, pinuak, haritzak, gaztainondoak Hegaztiak: kaioa, lertxuna Ugaztunak: basurdeak EREMU BABESTUAK Urdaibaiko biosferaren erreserba Aralarko natura-parkea Guardiako urmaelen biotopoa, Kostaldekoa ezaugarriak Tenperatura leunak urte osoan. Euria maiz egiten du urte osoan zehar., Barnealdeko erliebea bereizten dira Mendiak, Mendikoa ezaugarriak Tenperaturak Kostaldekoak baino feskoagoak. Euri asko egiten du urte osoan., Lurmuturrak esaterako Matxitxako Higer