WARNING:
JavaScript is turned OFF. None of the links on this concept map will
work until it is reactivated.
If you need help turning JavaScript On, click here.
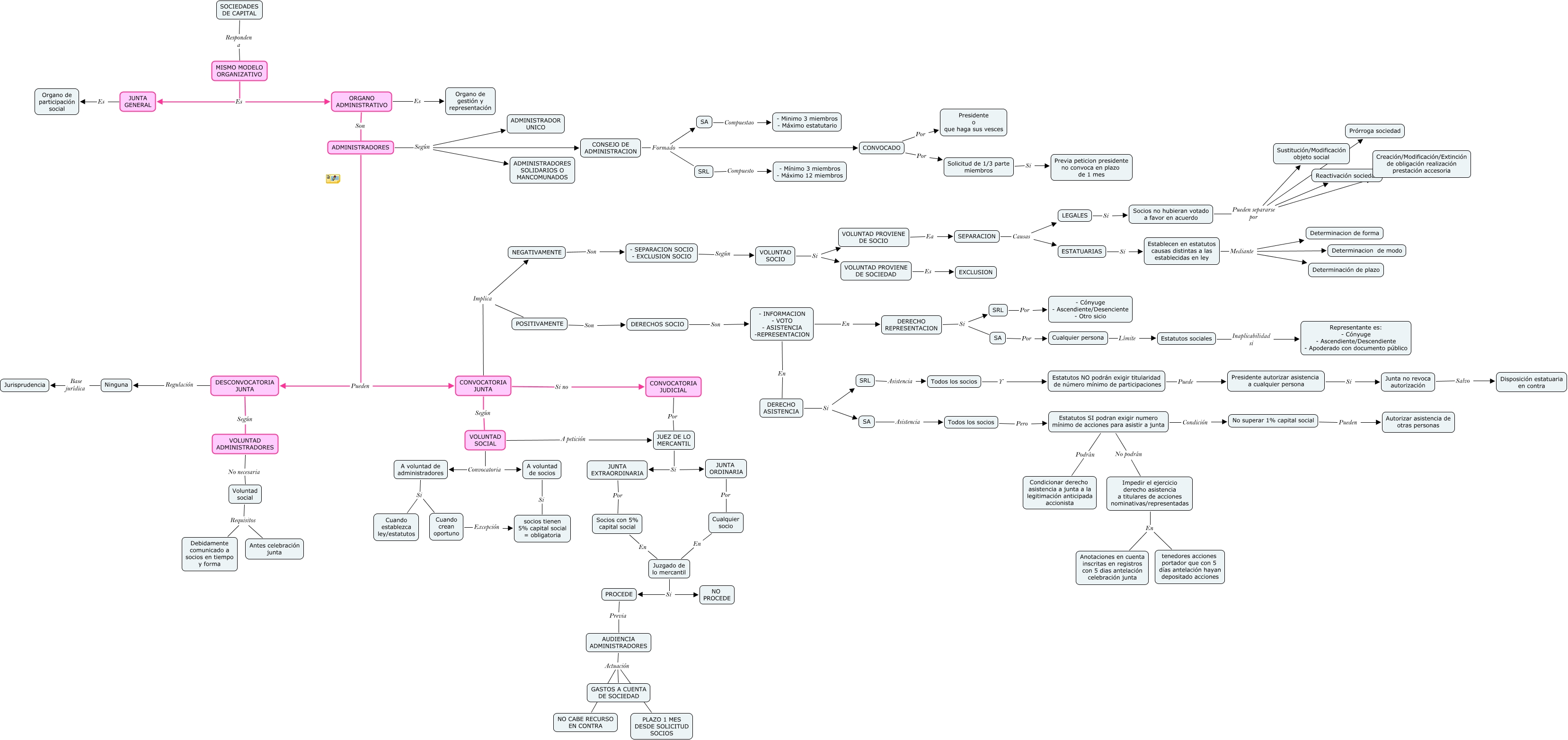
Este Cmap, tiene información relacionada con: CMAP PBL 5, A voluntad de administradores Si Cuando crean oportuno, Impedir el ejercicio derecho asistencia a titulares de acciones nominativas/representadas En Anotaciones en cuenta inscritas en registros con 5 dias antelación celebración junta, DERECHO ASISTENCIA Si SA, CONVOCATORIA JUNTA Implica POSITIVAMENTE, JUNTA EXTRAORDINARIA Por Socios con 5% capital social, SRL Por - Cónyuge - Ascendiente/Desenciente - Otro sicio, Solicitud de 1/3 parte miembros Si Previa peticion presidente no convoca en plazo de 1 mes, DESCONVOCATORIA JUNTA Según VOLUNTAD ADMINISTRADORES, Estatutos SI podran exigir numero mínimo de acciones para asistir a junta Podrán Condicionar derecho asistencia a junta a la legitimación anticipada accionista, NEGATIVAMENTE Son - SEPARACION SOCIO - EXCLUSION SOCIO, Junta no revoca autorización Salvo Disposición estatuaria en contra, Impedir el ejercicio derecho asistencia a titulares de acciones nominativas/representadas En tenedores acciones portador que con 5 días antelación hayan depositado acciones, JUEZ DE LO MERCANTIL Si JUNTA EXTRAORDINARIA, Todos los socios Pero Estatutos SI podran exigir numero mínimo de acciones para asistir a junta, VOLUNTAD SOCIAL A petición JUEZ DE LO MERCANTIL, - INFORMACION - VOTO - ASISTENCIA -REPRESENTACION En DERECHO ASISTENCIA, ADMINISTRADORES Según CONSEJO DE ADMINISTRACION, POSITIVAMENTE Son DERECHOS SOCIO, Juzgado de lo mercantil Si NO PROCEDE, ADMINISTRADORES Según ADMINISTRADORES SOLIDARIOS O MANCOMUNADOS