WARNING:
JavaScript is turned OFF. None of the links on this concept map will
work until it is reactivated.
If you need help turning JavaScript On, click here.
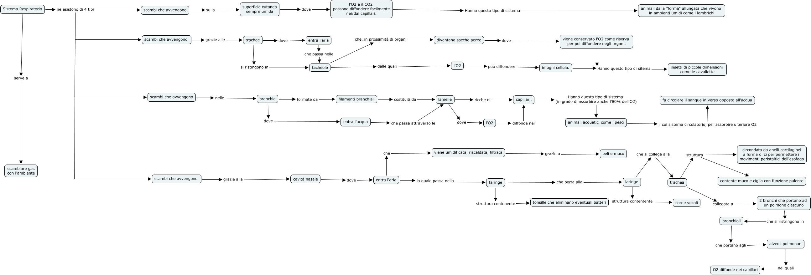
Questa Cmap, creata con IHMC CmapTools, contiene informazioni relative a: Mappa apparato respiratorio-Grimaldi, viene conservato l'O2 come riserva per poi diffondere negli organi. Hanno questo tipo di sitema insetti di piccole dimensioni come le cavallette, bronchioli che portano agli alveoli polmonari, l'O2 e il CO2 possono diffondere facilmente nei/dai capillari. Hanno questo tipo di sistema animali dalla "forma" allungata che vivono in ambienti umidi come i lombrichi, scambi che avvengono grazie alla cavità nasale, in ogni cellula. Hanno questo tipo di sitema insetti di piccole dimensioni come le cavallette, trachea struttura contente muco e ciglia con funzione pulente, cavità nasale dove entra l'aria, tacheole dalle quali l'O2, l'O2 diffonde nei capillari., scambi che avvengono grazie alle trachee, trachee si ristingono in tacheole, entra l'acqua che passa attraverso le lamelle, laringe che si collega alla trachea, tacheole che, in prossimità di organi diventano sacche aeree, lamelle ricche di capillari., trachee dove entra l'aria, laringe struttura contentente corde vocali, faringe che porta alla laringe, filamenti branchiali costituiti da lamelle, superficie cutanea sempre umida dove l'O2 e il CO2 possono diffondere facilmente nei/dai capillari.