WARNING:
JavaScript is turned OFF. None of the links on this concept map will
work until it is reactivated.
If you need help turning JavaScript On, click here.
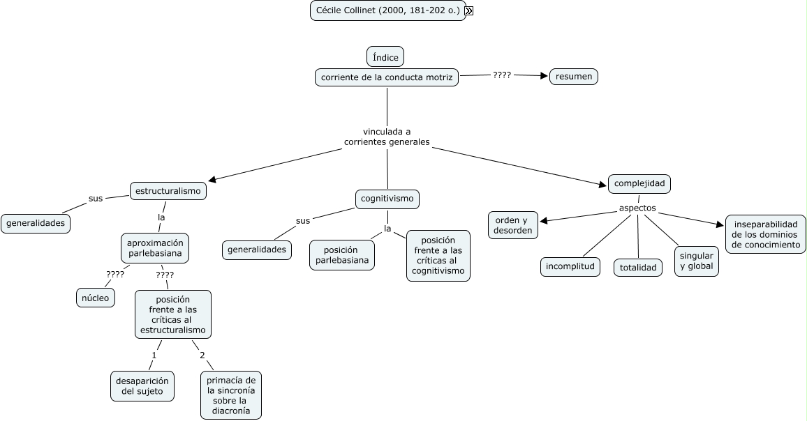
Este Cmap, tiene información relacionada con: Parlebas-1, complejidad aspectos totalidad, posición frente a las críticas al estructuralismo 2 primacía de la sincronía sobre la diacronía, complejidad aspectos incomplitud, posición frente a las críticas al estructuralismo 1 desaparición del sujeto, complejidad aspectos orden y desorden, complejidad aspectos singular y global, cognitivismo la posición frente a las críticas al cognitivismo, corriente de la conducta motriz vinculada a corrientes generales cognitivismo, estructuralismo sus generalidades, corriente de la conducta motriz ???? resumen, complejidad aspectos inseparabilidad de los dominios de conocimiento, estructuralismo la aproximación parlebasiana, corriente de la conducta motriz vinculada a corrientes generales estructuralismo, aproximación parlebasiana ???? posición frente a las críticas al estructuralismo, cognitivismo la posición parlebasiana, aproximación parlebasiana ???? núcleo, corriente de la conducta motriz vinculada a corrientes generales complejidad, cognitivismo sus generalidades