WARNING:
JavaScript is turned OFF. None of the links on this concept map will
work until it is reactivated.
If you need help turning JavaScript On, click here.
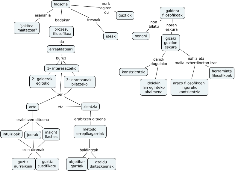
Este Cmap, tiene información relacionada con: filosofia eta galderak, arte eta zientzia, 3- erantzunak bilatzeko zer arte, errealitateari buruz 2- galderak egiteko, intuizioak ezin direnak guztiz aurreikusi, joerak ezin direnak guztiz aurreikusi, errealitateari buruz 3- erantzunak bilatzeko, filosofia esanahia "jakitea maitatzea", gizaki guztion eskura danok dugulako konstzientzia, metodo errepikagarriak baldintzak objetiba- garriak, 1- interesatzeko zer arte, joerak ezin direnak guztiz justifikatu, arte erabiltzen dituena joerak, gizaki guztion eskura nahiz eta maila ezberdinetan izan herraminta filosofikoak, prozesu filosofikoa da errealitateari, galdera filosofikoak non bilatu nonahi, arte erabiltzen dituena insight flashes, insight flashes ezin direnak guztiz aurreikusi, filosofia badakar prozesu filosofikoa, 3- erantzunak bilatzeko zer zientzia, arte erabiltzen dituena intuizioak