WARNING:
JavaScript is turned OFF. None of the links on this concept map will
work until it is reactivated.
If you need help turning JavaScript On, click here.
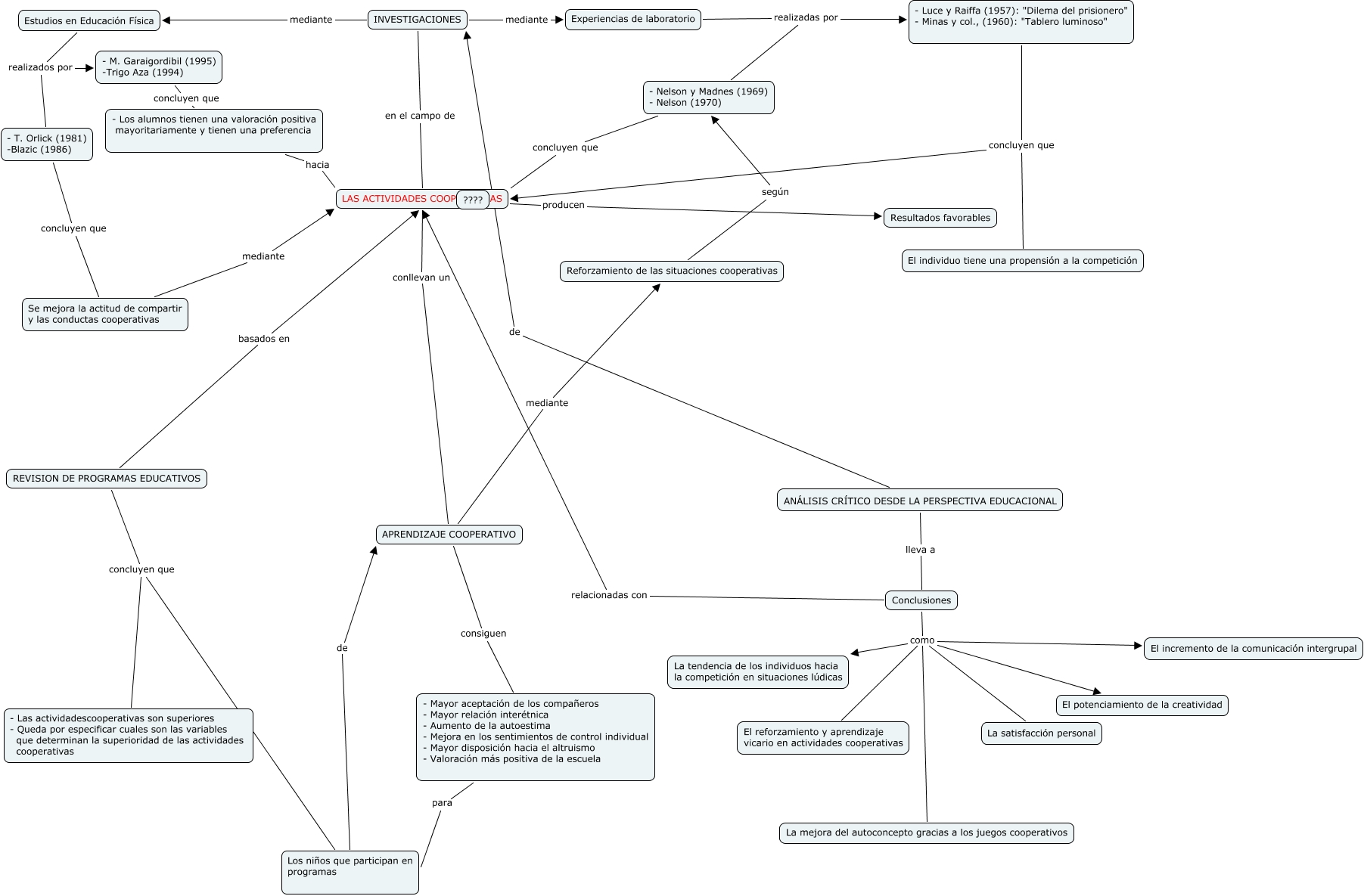
Este Cmap, tiene información relacionada con: GONZALEZ_PEREZ_ALEXANDER_CMAP_G4, - Mayor aceptación de los compañeros - Mayor relación interétnica - Aumento de la autoestima - Mejora en los sentimientos de control individual - Mayor disposición hacia el altruismo - Valoración más positiva de la escuela para Los niños que participan en programas, REVISION DE PROGRAMAS EDUCATIVOS concluyen que Los niños que participan en programas, Estudios en Educación Física realizados por - M. Garaigordibil (1995) -Trigo Aza (1994), ANÁLISIS CRÍTICO DESDE LA PERSPECTIVA EDUCACIONAL de INVESTIGACIONES, Los niños que participan en programas de APRENDIZAJE COOPERATIVO, LAS ACTIVIDADES COOPERATIVAS conllevan un APRENDIZAJE COOPERATIVO, APRENDIZAJE COOPERATIVO mediante Reforzamiento de las situaciones cooperativas, REVISION DE PROGRAMAS EDUCATIVOS concluyen que - Las actividadescooperativas son superiores - Queda por especificar cuales son las variables que determinan la superioridad de las actividades cooperativas, INVESTIGACIONES mediante Experiencias de laboratorio, - T. Orlick (1981) -Blazic (1986) concluyen que Se mejora la actitud de compartir y las conductas cooperativas, Conclusiones como La satisfacción personal, Conclusiones como La tendencia de los individuos hacia la competición en situaciones lúdicas, - Luce y Raiffa (1957): "Dilema del prisionero" - Minas y col., (1960): "Tablero luminoso" concluyen que LAS ACTIVIDADES COOPERATIVAS, Experiencias de laboratorio realizadas por - Nelson y Madnes (1969) - Nelson (1970), - Nelson y Madnes (1969) - Nelson (1970) concluyen que LAS ACTIVIDADES COOPERATIVAS, Conclusiones como El potenciamiento de la creatividad, - Los alumnos tienen una valoración positiva mayoritariamente y tienen una preferencia hacia LAS ACTIVIDADES COOPERATIVAS, ANÁLISIS CRÍTICO DESDE LA PERSPECTIVA EDUCACIONAL lleva a Conclusiones, Conclusiones como El incremento de la comunicación intergrupal, - Luce y Raiffa (1957): "Dilema del prisionero" - Minas y col., (1960): "Tablero luminoso" concluyen que El individuo tiene una propensión a la competición