WARNING:
JavaScript is turned OFF. None of the links on this concept map will
work until it is reactivated.
If you need help turning JavaScript On, click here.
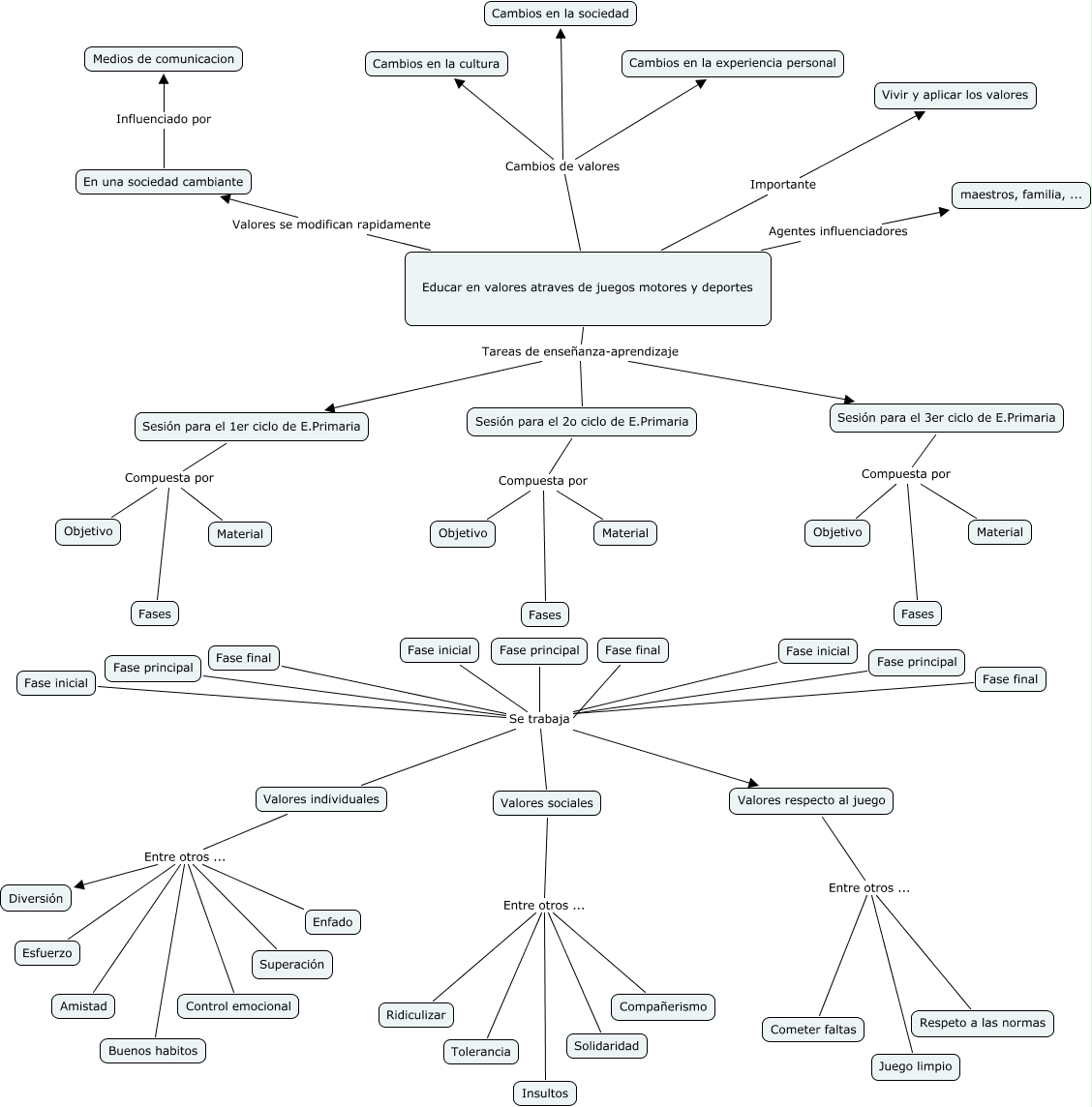
Este Cmap, tiene información relacionada con: Callado_Fortes_Mikel_CMap_G5, Fase principal Se trabaja Valores sociales, Valores sociales Entre otros ... Tolerancia, Educar en valores atraves de juegos motores y deportes Cambios de valores Cambios en la sociedad, Fase inicial Se trabaja Valores respecto al juego, Sesión para el 3er ciclo de E.Primaria Compuesta por Material, Sesión para el 2o ciclo de E.Primaria Compuesta por Fases, Sesión para el 2o ciclo de E.Primaria Compuesta por Objetivo, Valores individuales Entre otros ... Buenos habitos, Fase final Se trabaja Valores individuales, Valores respecto al juego Entre otros ... Juego limpio, Fase inicial Se trabaja Valores respecto al juego, Fase inicial Se trabaja Valores sociales, Valores sociales Entre otros ... Insultos, Valores individuales Entre otros ... Enfado, Fase final Se trabaja Valores respecto al juego, Fase principal Se trabaja Valores individuales, Valores respecto al juego Entre otros ... Respeto a las normas, Fase inicial Se trabaja Valores individuales, Educar en valores atraves de juegos motores y deportes Valores se modifican rapidamente En una sociedad cambiante, Fase principal Se trabaja Valores respecto al juego