WARNING:
JavaScript is turned OFF. None of the links on this concept map will
work until it is reactivated.
If you need help turning JavaScript On, click here.
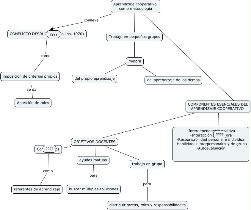
Este Cmap, tiene información relacionada con: SANCHEZ_MOMPEL_LORENA_G.4, CONFLICTO DESRUCTIVO (Collins, 1970) como imposición de criterios propios, Compañeros como referentes de aprendizaje, imposición de criterios propios se da Aparición de roles, Trabajo en pequeños grupos ???? del propio aprendizaje, trabajo en grupo para distribuir tareas, roles y responsabilidades, Aprendizaje cooperativo como metodología ???? COMPONENTES ESENCIALES DEL APRENDIZAJE COOPERATIVO, OBJETIVOS DOCENTES ???? Compañeros, ayudas mutuas para buscar múltiples soluciones, Aprendizaje cooperativo como metodología conlleva CONFLICTO DESRUCTIVO (Collins, 1970), OBJETIVOS DOCENTES ???? ayudas mutuas, mejora ???? del aprendizaje de los demas, OBJETIVOS DOCENTES ???? trabajo en grupo, COMPONENTES ESENCIALES DEL APRENDIZAJE COOPERATIVO ???? ????, Compañeros ???? ????, Aprendizaje cooperativo como metodología ???? Trabajo en pequeños grupos, COMPONENTES ESENCIALES DEL APRENDIZAJE COOPERATIVO ???? OBJETIVOS DOCENTES