WARNING:
JavaScript is turned OFF. None of the links on this concept map will
work until it is reactivated.
If you need help turning JavaScript On, click here.
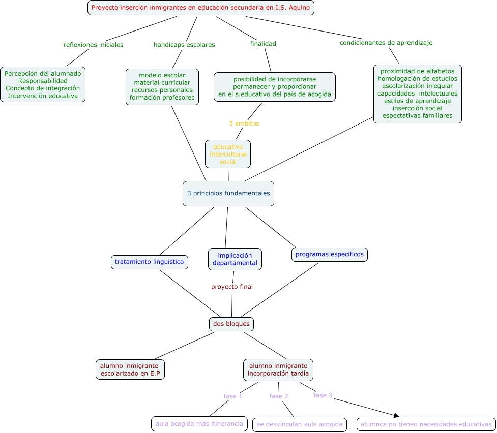
Este Cmap, tiene información relacionada con: GOMEZ_ZAMARRENO_BORJA_G.3_1, Proyecto inserción inmigrantes en educación secundaria en I.S. Aquino condicionantes de aprendizaje proximidad de alfabetos homologación de estudios escolarización irregular capacidades intelectuales estilos de aprendizaje insercción social espectativas familiares, posibilidad de incorporarse permanecer y proporcionar en el s.educativo del pais de acogida 3 ambitos educativo intercultural social, Proyecto inserción inmigrantes en educación secundaria en I.S. Aquino handicaps escolares modelo escolar material curricular recursos personales formación profesores, alumno inmigrante incorporación tardía fase 1 aula acogida más itinerancia, Proyecto inserción inmigrantes en educación secundaria en I.S. Aquino reflexiones iniciales Percepción del alumnado Responsabilidad Concepto de integración Intervención educativa, programas especificos ???? dos bloques, tratamiento linguistico ???? dos bloques, modelo escolar material curricular recursos personales formación profesores ???? 3 principios fundamentales, implicación departamental proyecto final dos bloques, dos bloques ???? alumno inmigrante incorporación tardía, 3 principios fundamentales ???? tratamiento linguistico, 3 principios fundamentales ???? programas especificos, alumno inmigrante incorporación tardía fase 3 alumnos no tienen necesidades educativas, 3 principios fundamentales ???? implicación departamental, dos bloques ???? alumno inmigrante escolarizado en E.P, alumno inmigrante incorporación tardía fase 2 se desvinculan aula acogida, educativo intercultural social ???? 3 principios fundamentales, proximidad de alfabetos homologación de estudios escolarización irregular capacidades intelectuales estilos de aprendizaje insercción social espectativas familiares ???? 3 principios fundamentales, Proyecto inserción inmigrantes en educación secundaria en I.S. Aquino finalidad posibilidad de incorporarse permanecer y proporcionar en el s.educativo del pais de acogida