WARNING:
JavaScript is turned OFF. None of the links on this concept map will
work until it is reactivated.
If you need help turning JavaScript On, click here.
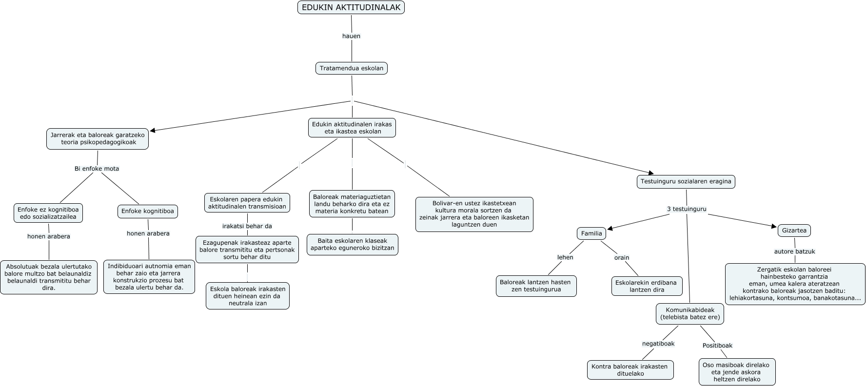
Este Cmap, tiene información relacionada con: Tratamendua eskolan, Familia orain Eskolarekin erdibana lantzen dira, Jarrerak eta baloreak garatzeko teoria psikopedagogikoak Bi enfoke mota Enfoke ez kognitiboa edo sozializatzailea, Komunikabideak (telebista batez ere) negatiboak Kontra baloreak irakasten dituelako, Eskolaren papera edukin aktitudinalen transmisioan irakatsi behar da Ezagupenak irakasteaz aparte balore transmititu eta pertsonak sortu behar ditu, Testuinguru sozialaren eragina 3 testuinguru Komunikabideak (telebista batez ere), Edukin aktitudinalen irakas eta ikastea eskolan Baloreak materiaguztietan landu beharko dira eta ez materia konkretu batean, Gizartea autore batzuk Zergatik eskolan baloreei hainbesteko garrantzia eman, umea kalera ateratzean kontrako baloreak jasotzen baditu: lehiakortasuna, kontsumoa, banakotasuna..., Edukin aktitudinalen irakas eta ikastea eskolan Bolivar-en ustez ikastetxean kultura morala sortzen da zeinak jarrera eta baloreen ikasketan laguntzen duen, Tratamendua eskolan Testuinguru sozialaren eragina, Familia lehen Baloreak lantzen hasten zen testuingurua, EDUKIN AKTITUDINALAK hauen Tratamendua eskolan, Enfoke ez kognitiboa edo sozializatzailea honen arabera Absolutuak bezala ulertutako balore multzo bat belaunaldiz belaunaldi transmititu behar dira., Baloreak materiaguztietan landu beharko dira eta ez materia konkretu batean Baita eskolaren klaseak aparteko eguneroko bizitzan, Ezagupenak irakasteaz aparte balore transmititu eta pertsonak sortu behar ditu Eskola baloreak irakasten dituen heinean ezin da neutrala izan, Testuinguru sozialaren eragina 3 testuinguru Gizartea, Tratamendua eskolan Edukin aktitudinalen irakas eta ikastea eskolan, Testuinguru sozialaren eragina 3 testuinguru Familia, Enfoke kognitiboa honen arabera Indibiduoari autnomia eman behar zaio eta jarrera konstrukzio prozesu bat bezala ulertu behar da., Edukin aktitudinalen irakas eta ikastea eskolan Eskolaren papera edukin aktitudinalen transmisioan, Jarrerak eta baloreak garatzeko teoria psikopedagogikoak Bi enfoke mota Enfoke kognitiboa