WARNING:
JavaScript is turned OFF. None of the links on this concept map will
work until it is reactivated.
If you need help turning JavaScript On, click here.
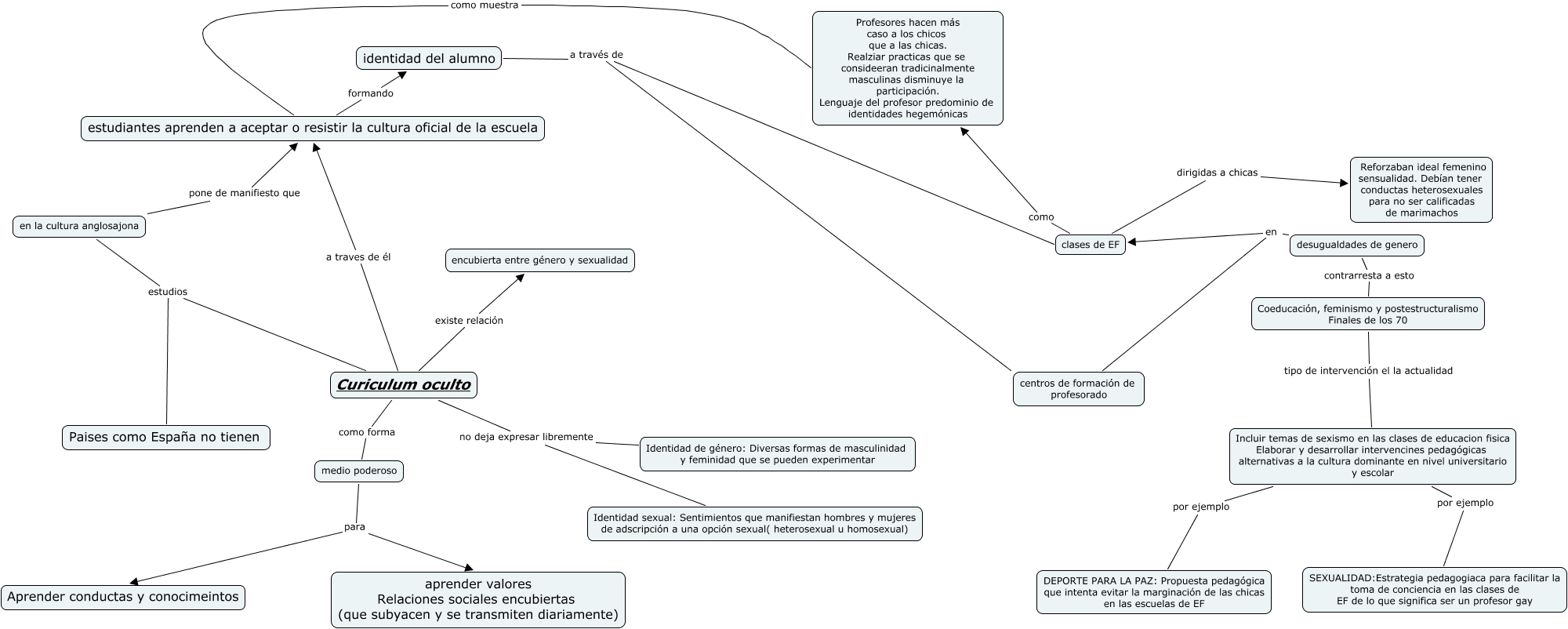
Este Cmap, tiene información relacionada con: Curriculum_oculto_completo, clases de EF como Profesores hacen más caso a los chicos que a las chicas. Realziar practicas que se consideeran tradicinalmente masculinas disminuye la participación. Lenguaje del profesor predominio de identidades hegemónicas, identidad del alumno a través de clases de EF, Curiculum oculto existe relación encubierta entre género y sexualidad, estudiantes aprenden a aceptar o resistir la cultura oficial de la escuela formando identidad del alumno, desugualdades de genero contrarresta a esto Coeducación, feminismo y postestructuralismo Finales de los 70, Incluir temas de sexismo en las clases de educacion fisica Elaborar y desarrollar intervencines pedagógicas alternativas a la cultura dominante en nivel universitario y escolar por ejemplo DEPORTE PARA LA PAZ: Propuesta pedagógica que intenta evitar la marginación de las chicas en las escuelas de EF, identidad del alumno a través de centros de formación de profesorado, Coeducación, feminismo y postestructuralismo Finales de los 70 tipo de intervención el la actualidad Incluir temas de sexismo en las clases de educacion fisica Elaborar y desarrollar intervencines pedagógicas alternativas a la cultura dominante en nivel universitario y escolar, estudiantes aprenden a aceptar o resistir la cultura oficial de la escuela como muestra Profesores hacen más caso a los chicos que a las chicas. Realziar practicas que se consideeran tradicinalmente masculinas disminuye la participación. Lenguaje del profesor predominio de identidades hegemónicas, Incluir temas de sexismo en las clases de educacion fisica Elaborar y desarrollar intervencines pedagógicas alternativas a la cultura dominante en nivel universitario y escolar por ejemplo SEXUALIDAD:Estrategia pedagogiaca para facilitar la toma de conciencia en las clases de EF de lo que significa ser un profesor gay, Curiculum oculto no deja expresar libremente Identidad de género: Diversas formas de masculinidad y feminidad que se pueden experimentar, clases de EF dirigidas a chicas Reforzaban ideal femenino sensualidad. Debían tener conductas heterosexuales para no ser calificadas de marimachos, medio poderoso para aprender valores Relaciones sociales encubiertas (que subyacen y se transmiten diariamente), desugualdades de genero en clases de EF, medio poderoso para Aprender conductas y conocimeintos, en la cultura anglosajona pone de manifiesto que estudiantes aprenden a aceptar o resistir la cultura oficial de la escuela, desugualdades de genero en centros de formación de profesorado, en la cultura anglosajona estudios Paises como España no tienen, Curiculum oculto no deja expresar libremente Identidad sexual: Sentimientos que manifiestan hombres y mujeres de adscripción a una opción sexual( heterosexual u homosexual), Curiculum oculto a traves de él estudiantes aprenden a aceptar o resistir la cultura oficial de la escuela