WARNING:
JavaScript is turned OFF. None of the links on this concept map will
work until it is reactivated.
If you need help turning JavaScript On, click here.
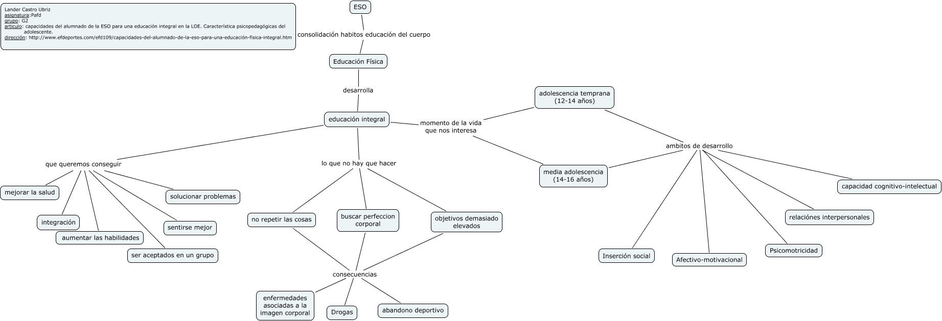
Este Cmap, tiene información relacionada con: Castro_Ubriz_Lander_cmap_G2, media adolescencia (14-16 años) ambitos de desarrollo Inserción social, adolescencia temprana (12-14 años) ambitos de desarrollo relaciónes interpersonales, objetivos demasiado elevados consecuencias enfermedades asociadas a la imagen corporal, adolescencia temprana (12-14 años) ambitos de desarrollo capacidad cognitivo-intelectual, no repetir las cosas consecuencias enfermedades asociadas a la imagen corporal, educación integral que queremos conseguir ser aceptados en un grupo, educación integral lo que no hay que hacer buscar perfeccion corporal, Educación Física consolidación habitos educación del cuerpo ESO, educación integral lo que no hay que hacer no repetir las cosas, buscar perfeccion corporal consecuencias Drogas, media adolescencia (14-16 años) ambitos de desarrollo capacidad cognitivo-intelectual, educación integral momento de la vida que nos interesa media adolescencia (14-16 años), media adolescencia (14-16 años) ambitos de desarrollo Afectivo-motivacional, educación integral que queremos conseguir integración, adolescencia temprana (12-14 años) ambitos de desarrollo Afectivo-motivacional, no repetir las cosas consecuencias Drogas, objetivos demasiado elevados consecuencias Drogas, educación integral que queremos conseguir mejorar la salud, no repetir las cosas consecuencias abandono deportivo, educación integral lo que no hay que hacer objetivos demasiado elevados