WARNING:
JavaScript is turned OFF. None of the links on this concept map will
work until it is reactivated.
If you need help turning JavaScript On, click here.
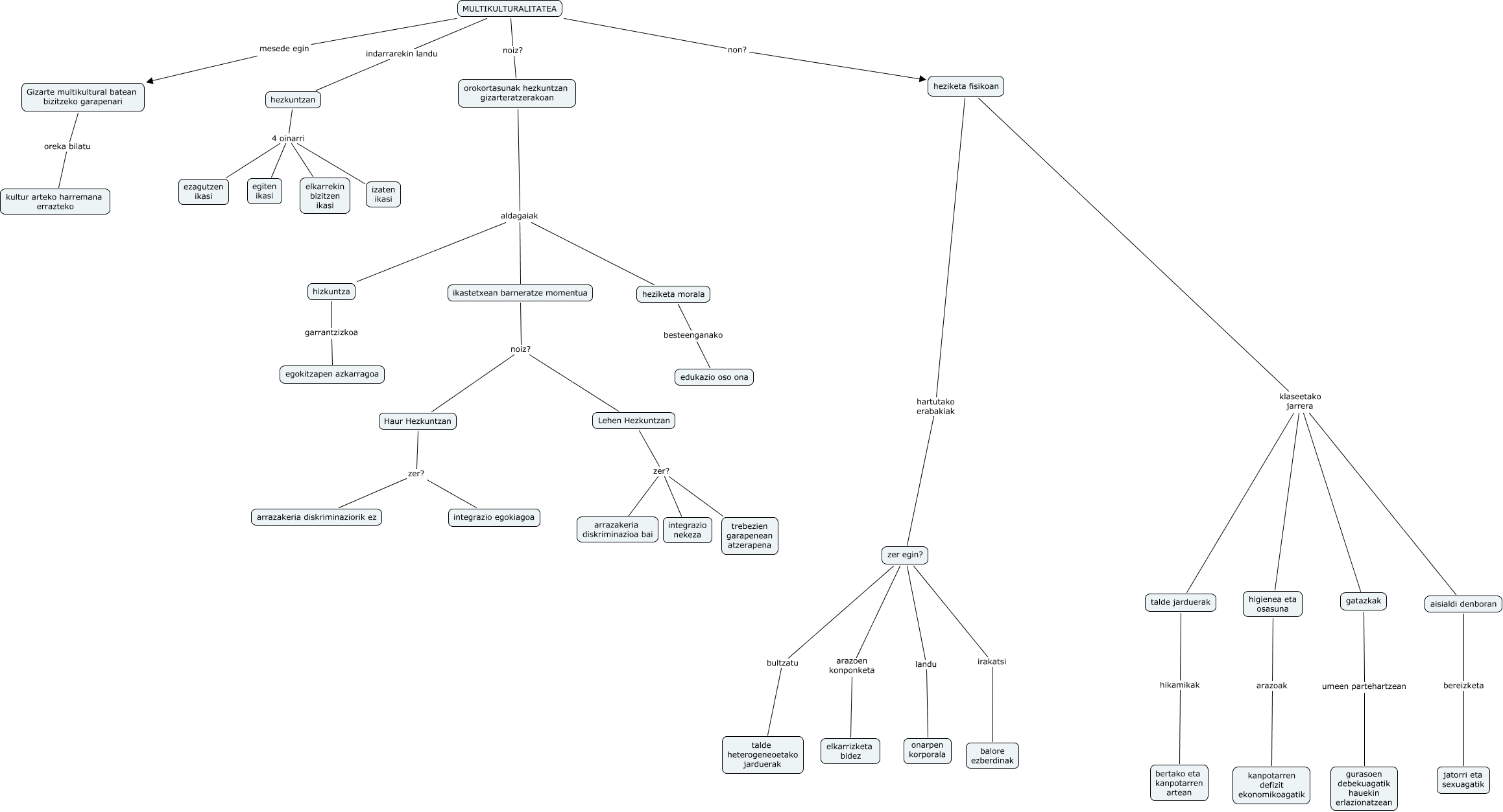
Este Cmap, tiene información relacionada con: Mozo_Agirre_Inaki_cmap_T05, hizkuntza garrantzizkoa egokitzapen azkarragoa, orokortasunak hezkuntzan gizarteratzerakoan aldagaiak heziketa morala, hezkuntzan 4 oinarri egiten ikasi, zer egin? landu onarpen korporala, ikastetxean barneratze momentua noiz? Lehen Hezkuntzan, heziketa morala besteenganako edukazio oso ona, gatazkak umeen partehartzean gurasoen debekuagatik hauekin erlazionatzean, heziketa fisikoan klaseetako jarrera aisialdi denboran, heziketa fisikoan hartutako erabakiak zer egin?, heziketa fisikoan klaseetako jarrera talde jarduerak, zer egin? arazoen konponketa elkarrizketa bidez, Haur Hezkuntzan zer? arrazakeria diskriminaziorik ez, heziketa fisikoan klaseetako jarrera gatazkak, Lehen Hezkuntzan zer? integrazio nekeza, higienea eta osasuna arazoak kanpotarren defizit ekonomikoagatik, hezkuntzan 4 oinarri elkarrekin bizitzen ikasi, hezkuntzan 4 oinarri izaten ikasi, orokortasunak hezkuntzan gizarteratzerakoan aldagaiak ikastetxean barneratze momentua, orokortasunak hezkuntzan gizarteratzerakoan aldagaiak hizkuntza, MULTIKULTURALITATEA noiz? orokortasunak hezkuntzan gizarteratzerakoan