WARNING:
JavaScript is turned OFF. None of the links on this concept map will
work until it is reactivated.
If you need help turning JavaScript On, click here.
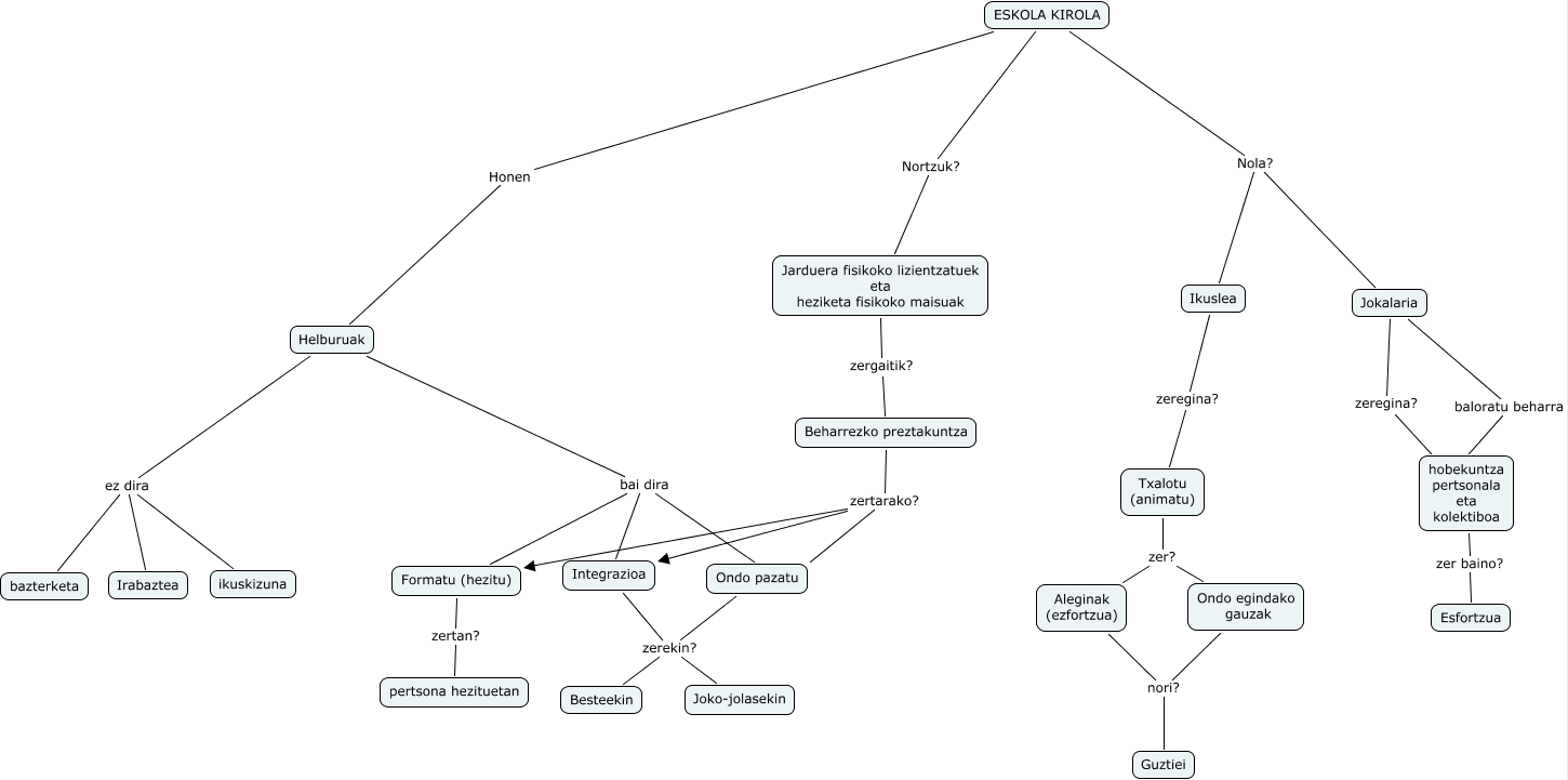
Este Cmap, tiene información relacionada con: escolastico_gorritxo_yeray_cmap_t11, Helburuak ez dira ikuskizuna, Beharrezko preztakuntza zertarako? Formatu (hezitu), Beharrezko preztakuntza zertarako? Integrazioa, Helburuak bai dira Integrazioa, Aleginak (ezfortzua) nori? Guztiei, ESKOLA KIROLA Honen Helburuak, Ondo pazatu zerekin? Besteekin, hobekuntza pertsonala eta kolektiboa zer baino? Esfortzua, ESKOLA KIROLA Nola? Ikuslea, ESKOLA KIROLA Nola? Jokalaria, Ikuslea zeregina? Txalotu (animatu), Helburuak bai dira Ondo pazatu, ESKOLA KIROLA Nortzuk? Jarduera fisikoko lizientzatuek eta heziketa fisikoko maisuak, Integrazioa zerekin? Joko-jolasekin, Integrazioa zerekin? Besteekin, Ondo pazatu zerekin? Joko-jolasekin, Jarduera fisikoko lizientzatuek eta heziketa fisikoko maisuak zergaitik? Beharrezko preztakuntza, Formatu (hezitu) zertan? pertsona hezituetan, Ondo egindako gauzak nori? Guztiei, Helburuak ez dira bazterketa