WARNING:
JavaScript is turned OFF. None of the links on this concept map will
work until it is reactivated.
If you need help turning JavaScript On, click here.
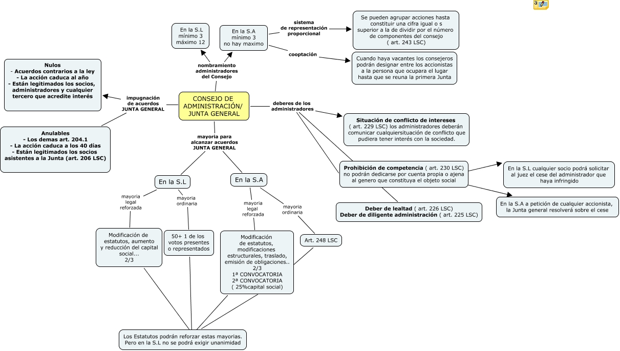
Este Cmap, tiene información relacionada con: Escenario 6, En la S.A mayoria ordinaria Art. 248 LSC, En la S.L mayoria legal reforzada Modificación de estatutos, aumento y reducción del capital social... 2/3, CONSEJO DE ADMINISTRACIÓN/ JUNTA GENERAL nombramiento administradores del Consejo En la S.L mínimo 3 máximo 12, 50+ 1 de los votos presentes o representados ???? Los Estatutos podrán reforzar estas mayorias. Pero en la S.L no se podrá exigir unanimidad, Prohibición de competencia ( art. 230 LSC) no podrán dedicarse por cuenta propia o ajena al genero que constituya el objeto social ???? En la S.A a petición de cualquier accionista, la Junta general resolverá sobre el cese, En la S.A mínimo 3 no hay maximo sistema de representación proporcional Se pueden agrupar acciones hasta constituir una cifra igual o s superior a la de dividir por el número de componentes del consejo ( art. 243 LSC), En la S.A mayoria legal reforzada Modificación de estatutos, modificaciones estructurales, traslado, emisión de obligaciones.. 2/3 1ª CONVOCATORIA 2ª CONVOCATORIA ( 25%capital social), Modificación de estatutos, aumento y reducción del capital social... 2/3 ???? Los Estatutos podrán reforzar estas mayorias. Pero en la S.L no se podrá exigir unanimidad, CONSEJO DE ADMINISTRACIÓN/ JUNTA GENERAL deberes de los administradores Deber de lealtad ( art. 226 LSC) Deber de diligente administración ( art. 225 LSC), Prohibición de competencia ( art. 230 LSC) no podrán dedicarse por cuenta propia o ajena al genero que constituya el objeto social ???? En la S.L cualquier socio podrá solicitar al juez el cese del administrador que haya infringido, CONSEJO DE ADMINISTRACIÓN/ JUNTA GENERAL impugnación de acuerdos JUNTA GENERAL Nulos - Acuerdos contrarios a la ley - La acción caduca al año - Están legitimados los socios, administradores y cualquier tercero que acredite interés, En la S.L mayoria ordinaria 50+ 1 de los votos presentes o representados, CONSEJO DE ADMINISTRACIÓN/ JUNTA GENERAL impugnación de acuerdos JUNTA GENERAL Anulables - Los demas art. 204.1 - La acción caduca a los 40 días - Están legitimados los socios asistentes a la Junta (art. 206 LSC), CONSEJO DE ADMINISTRACIÓN/ JUNTA GENERAL mayoria para alcanzar acuerdos JUNTA GENERAL En la S.A, CONSEJO DE ADMINISTRACIÓN/ JUNTA GENERAL nombramiento administradores del Consejo En la S.A mínimo 3 no hay maximo, Art. 248 LSC ???? Los Estatutos podrán reforzar estas mayorias. Pero en la S.L no se podrá exigir unanimidad, CONSEJO DE ADMINISTRACIÓN/ JUNTA GENERAL deberes de los administradores Situación de conflicto de intereses ( art. 229 LSC) los administradores deberán comunicar cualquiersituación de conflicto que pudiera tener interés con la sociedad., Modificación de estatutos, modificaciones estructurales, traslado, emisión de obligaciones.. 2/3 1ª CONVOCATORIA 2ª CONVOCATORIA ( 25%capital social) ???? Los Estatutos podrán reforzar estas mayorias. Pero en la S.L no se podrá exigir unanimidad, En la S.A mínimo 3 no hay maximo cooptación Cuando haya vacantes los consejeros podrán designar entre los accionistas a la persona que ocupara el lugar hasta que se reuna la primera Junta, CONSEJO DE ADMINISTRACIÓN/ JUNTA GENERAL mayoria para alcanzar acuerdos JUNTA GENERAL En la S.L