WARNING:
JavaScript is turned OFF. None of the links on this concept map will
work until it is reactivated.
If you need help turning JavaScript On, click here.
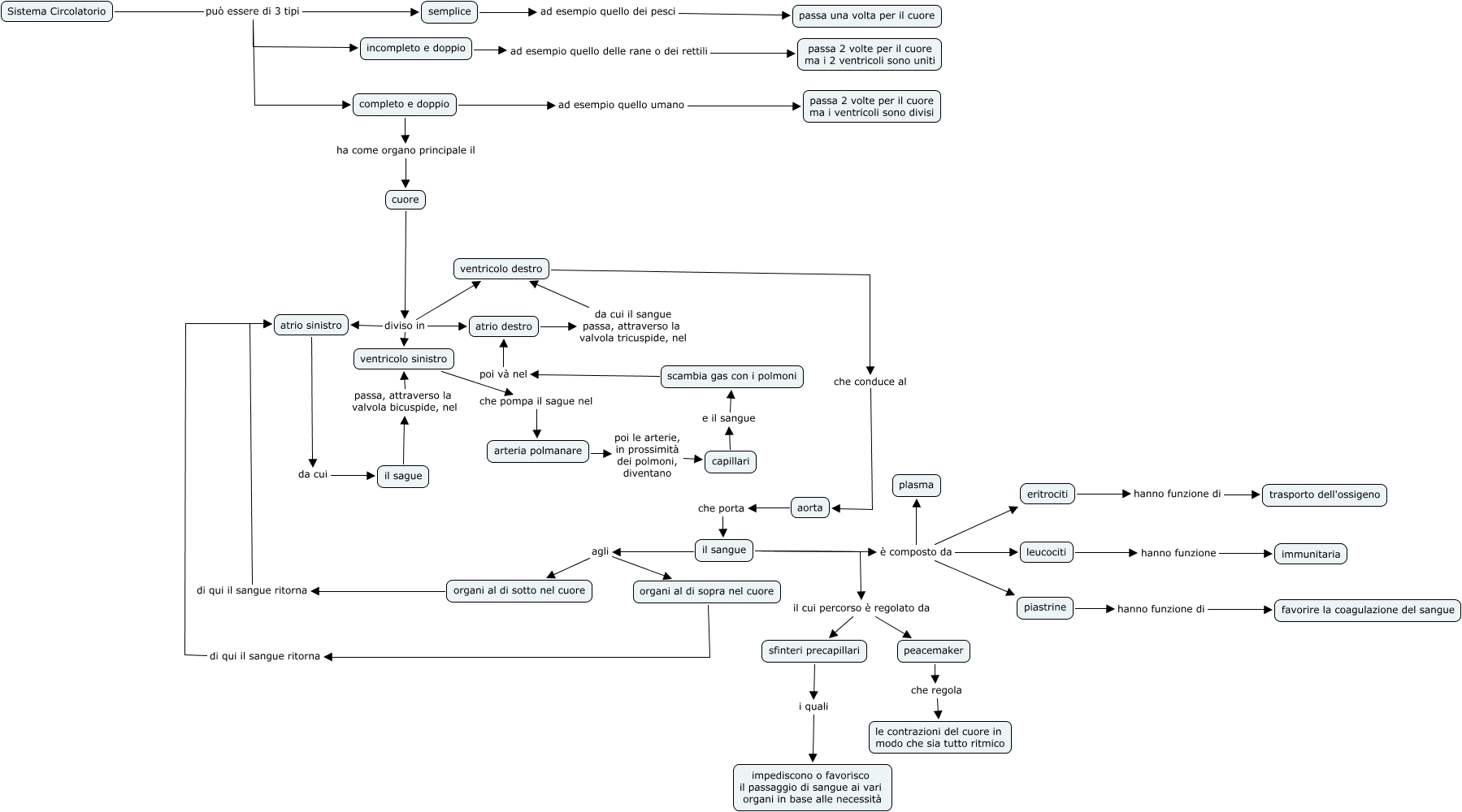
Questa Cmap, creata con IHMC CmapTools, contiene informazioni relative a: Mappa Sitema Circolatorio-Grimaldi, semplice ad esempio quello dei pesci passa una volta per il cuore, sfinteri precapillari i quali impediscono o favorisco il passaggio di sangue ai vari organi in base alle necessità, il sangue il cui percorso è regolato da peacemaker, atrio destro da cui il sangue passa, attraverso la valvola tricuspide, nel ventricolo destro, arteria polmanare poi le arterie, in prossimità dei polmoni, diventano capillari, Sistema Circolatorio può essere di 3 tipi incompleto e doppio, aorta che porta il sangue, il sangue agli organi al di sopra nel cuore, Sistema Circolatorio può essere di 3 tipi completo e doppio, il sague passa, attraverso la valvola bicuspide, nel ventricolo sinistro, capillari e il sangue scambia gas con i polmoni, cuore diviso in atrio destro, eritrociti hanno funzione di trasporto dell'ossigeno, piastrine hanno funzione di favorire la coagulazione del sangue, cuore diviso in ventricolo destro, ventricolo sinistro che pompa il sague nel arteria polmanare, cuore diviso in ventricolo sinistro, il sangue è composto da piastrine, atrio sinistro da cui il sague, organi al di sopra nel cuore di qui il sangue ritorna atrio sinistro