WARNING:
JavaScript is turned OFF. None of the links on this concept map will
work until it is reactivated.
If you need help turning JavaScript On, click here.
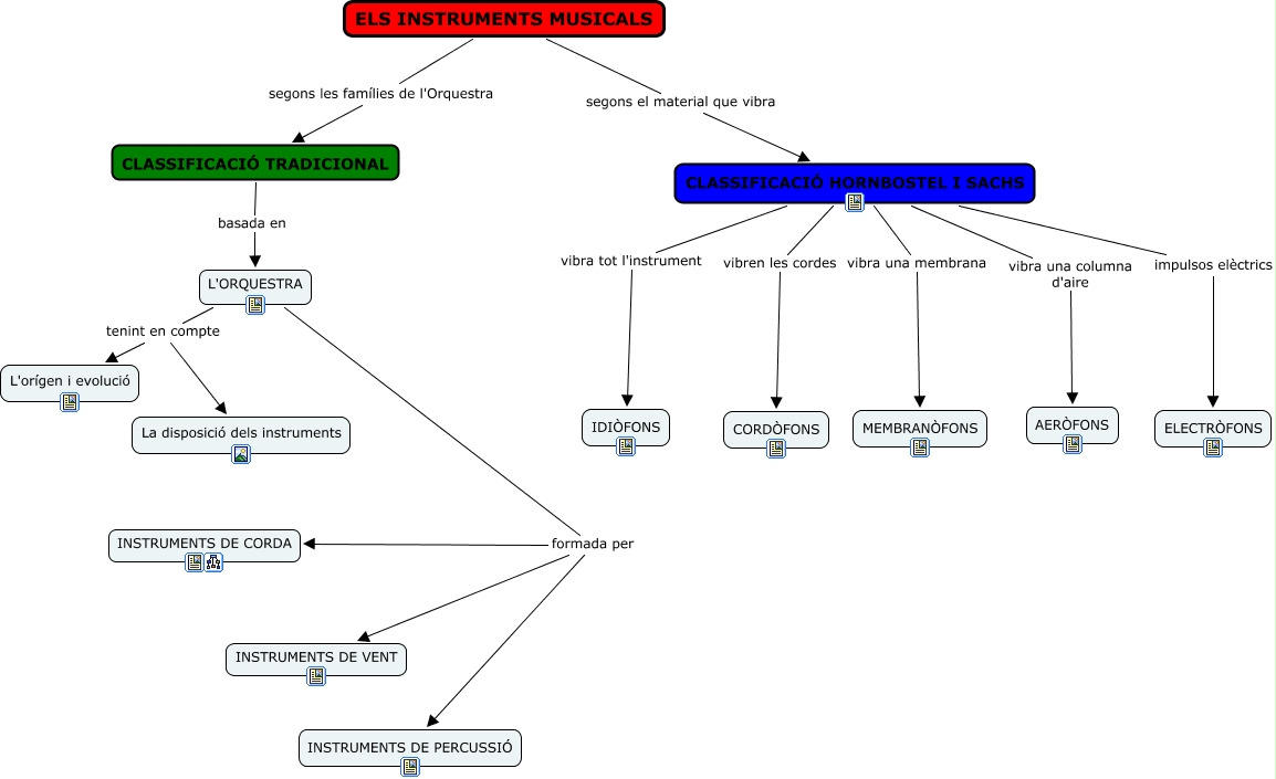
Este Cmap, tiene información relacionada con: INSTRUMENTS MUSICALS. PRESENTACIÓ, CLASSIFICACIÓ HORNBOSTEL I SACHS vibra tot l'instrument IDIÒFONS, ELS INSTRUMENTS MUSICALS segons el material que vibra CLASSIFICACIÓ HORNBOSTEL I SACHS, CLASSIFICACIÓ HORNBOSTEL I SACHS vibra una columna d'aire AERÒFONS, CLASSIFICACIÓ HORNBOSTEL I SACHS vibra una membrana MEMBRANÒFONS, CLASSIFICACIÓ HORNBOSTEL I SACHS vibren les cordes CORDÒFONS, L'ORQUESTRA tenint en compte L'orígen i evolució, L'ORQUESTRA formada per INSTRUMENTS DE VENT, L'ORQUESTRA tenint en compte La disposició dels instruments, CLASSIFICACIÓ HORNBOSTEL I SACHS impulsos elèctrics ELECTRÒFONS, CLASSIFICACIÓ TRADICIONAL basada en L'ORQUESTRA, L'ORQUESTRA formada per INSTRUMENTS DE PERCUSSIÓ, L'ORQUESTRA formada per INSTRUMENTS DE CORDA, ELS INSTRUMENTS MUSICALS segons les famílies de l'Orquestra CLASSIFICACIÓ TRADICIONAL