WARNING:
JavaScript is turned OFF. None of the links on this concept map will
work until it is reactivated.
If you need help turning JavaScript On, click here.
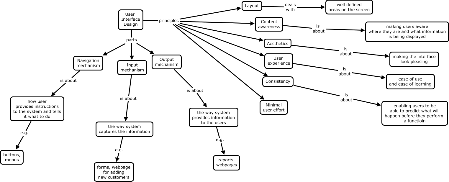
This Concept Map, created with IHMC CmapTools, has information related to: User Interface, Layout deals with well defined areas on the screen, User Interface Design parts Input mechanism, Output mechanism is about the way system provides information to the users, User experience is about ease of use and ease of learning, User Interface Design principles Consistency, User Interface Design principles Layout, Navigation mechanism is about how user provides instructions to the system and tells it what to do, how user provides instructions to the system and tells it what to do e.g. buttons, menus, Input mechanism is about the way system captures the information, User Interface Design principles Minimal user effort, Content awareness is about making users aware where they are and what information is being displayed, the way system captures the information e.g. forms, webpage for adding new customers, User Interface Design principles Content awareness, Consistency is about enabling users to be able to predict what will happen before they perform a functioin, User Interface Design parts Navigation mechanism, User Interface Design principles Aesthetics, User Interface Design principles User experience, User Interface Design parts Output mechanism, the way system provides information to the users e.g. reports, webpages, Aesthetics is about making the interface look pleasing