WARNING:
JavaScript is turned OFF. None of the links on this concept map will
work until it is reactivated.
If you need help turning JavaScript On, click here.
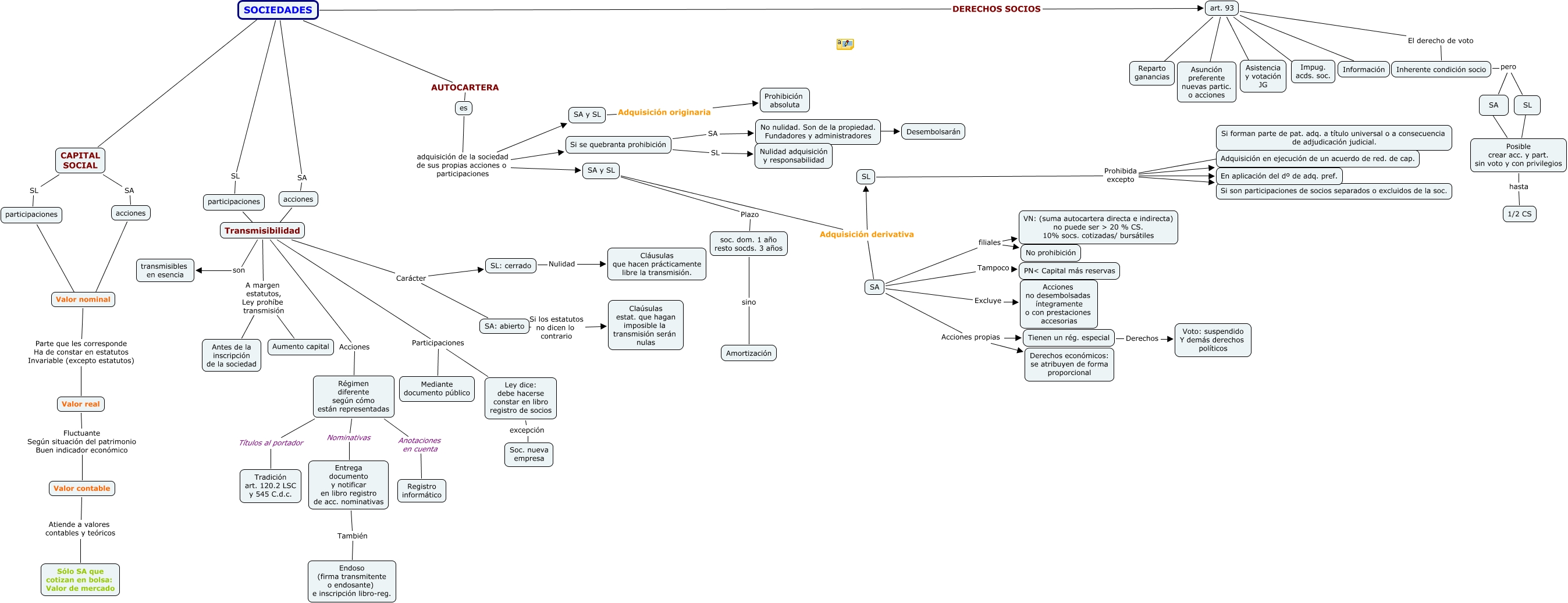
Este Cmap, tiene información relacionada con: Cynthia_Lara_M3_Familia Gras Fortuny_ Caso 7, Entrega documento y notificar en libro registro de acc. nominativas También Endoso (firma transmitente o endosante) e inscripción libro-reg., Transmisibilidad Carácter SA: abierto, Transmisibilidad Participaciones Mediante documento público, Régimen diferente según cómo están representadas Nominativas Entrega documento y notificar en libro registro de acc. nominativas, Tienen un rég. especial Derechos Voto: suspendido Y demás derechos políticos, SA Acciones propias Derechos económicos: se atribuyen de forma proporcional, Si se quebranta prohibición SL Nulidad adquisición y responsabilidad, Ley dice: debe hacerse constar en libro registro de socios excepción Soc. nueva empresa, No nulidad. Son de la propiedad. Fundadores y administradores ???? Desembolsarán, soc. dom. 1 año resto socds. 3 años sino Amortización, Valor nominal Parte que les corresponde Ha de constar en estatutos Invariable (excepto estatutos) Valor real, Inherente condición socio pero SL, Transmisibilidad A margen estatutos, Ley prohíbe transmisión Aumento capital, SOCIEDADES ???? CAPITAL SOCIAL, Transmisibilidad son transmisibles en esencia, SL Prohibida excepto Si forman parte de pat. adq. a título universal o a consecuencia de adjudicación judicial., acciones ???? Transmisibilidad, SOCIEDADES AUTOCARTERA es, SA y SL Adquisición originaria Prohibición absoluta, art. 93 ???? Asistencia y votación JG