WARNING:
JavaScript is turned OFF. None of the links on this concept map will
work until it is reactivated.
If you need help turning JavaScript On, click here.
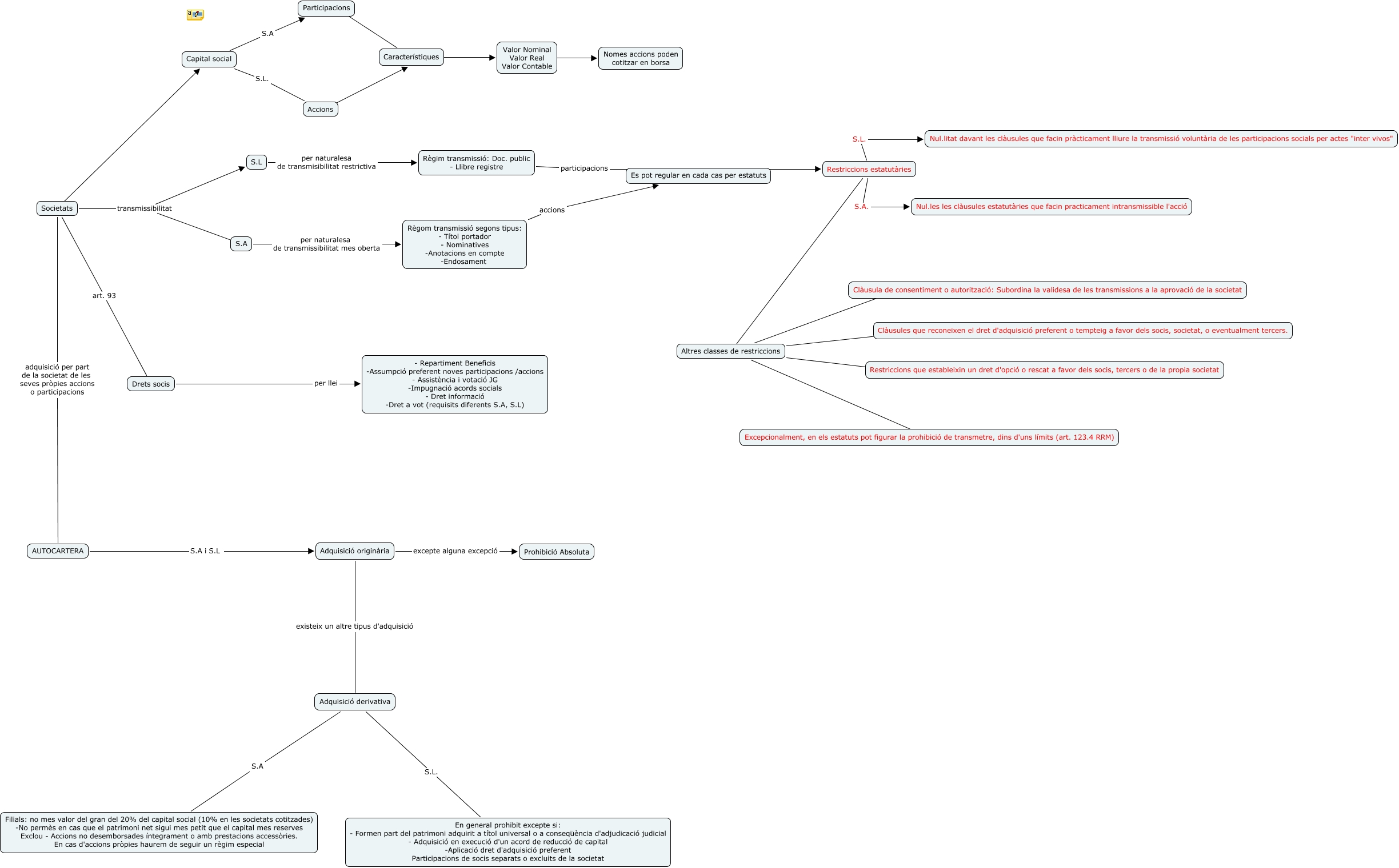
Este Cmap, tiene información relacionada con: cmap 7, S.L per naturalesa de transmisibilitat restrictiva Règim transmissió: Doc. public - Llibre registre, Altres classes de restriccions ???? Restriccions que estableixin un dret d'opció o rescat a favor dels socis, tercers o de la propia societat, Societats ???? Capital social, Característiques ???? Valor Nominal Valor Real Valor Contable, Règom transmissió segons tipus: - Títol portador - Nominatives -Anotacions en compte -Endosament accions Es pot regular en cada cas per estatuts, Societats transmissibilitat S.L, Restriccions estatutàries ???? Altres classes de restriccions, Adquisició derivativa S.L. En general prohibit excepte si: - Formen part del patrimoni adquirit a títol universal o a conseqüència d'adjudicació judicial - Adquisició en execució d'un acord de reducció de capital -Aplicació dret d'adquisició preferent Participacions de socis separats o excluits de la societat, Restriccions estatutàries S.L. Nul.litat davant les clàusules que facin pràcticament lliure la transmissió voluntària de les participacions socials per actes "inter vivos", Societats transmissibilitat S.A, Societats adquisició per part de la societat de les seves pròpies accions o participacions AUTOCARTERA, Adquisició originària excepte alguna excepció Prohibició Absoluta, Societats art. 93 Drets socis, Règim transmissió: Doc. public - Llibre registre participacions Restriccions estatutàries, S.A per naturalesa de transmissibilitat mes oberta Règom transmissió segons tipus: - Títol portador - Nominatives -Anotacions en compte -Endosament, AUTOCARTERA S.A i S.L Adquisició originària, Valor Nominal Valor Real Valor Contable ???? Nomes accions poden cotitzar en borsa, Capital social S.L. Accions, Altres classes de restriccions ???? Clàusules que reconeixen el dret d'adquisició preferent o tempteig a favor dels socis, societat, o eventualment tercers., Adquisició derivativa S.A Filials: no mes valor del gran del 20% del capital social (10% en les societats cotitzades) -No permès en cas que el patrimoni net sigui mes petit que el capital mes reserves Exclou - Accions no desemborsades íntegrament o amb prestacions accessòries. En cas d'accions pròpies haurem de seguir un règim especial