WARNING:
JavaScript is turned OFF. None of the links on this concept map will
work until it is reactivated.
If you need help turning JavaScript On, click here.
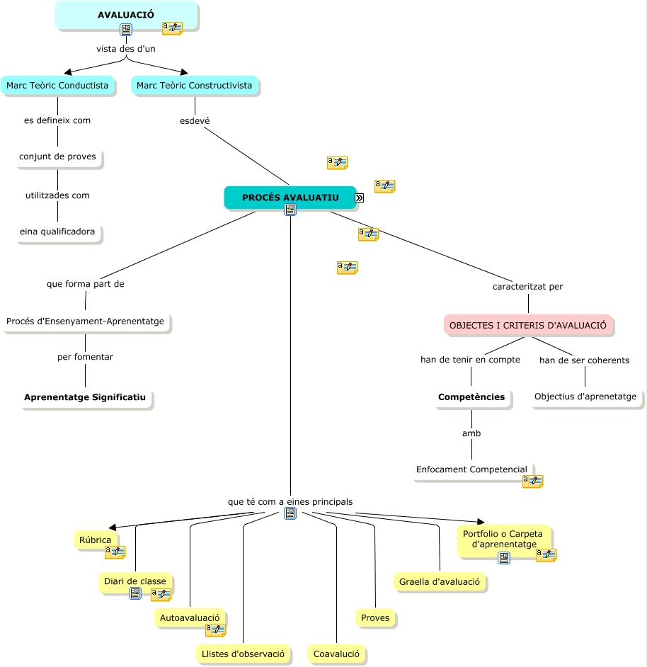
Este Cmap, tiene información relacionada con: avaluacio - cmap general, PROCÉS AVALUATIU que forma part de Procés d'Ensenyament-Aprenentatge, conjunt de proves utilitzades com eina qualificadora, OBJECTES I CRITERIS D'AVALUACIÓ han de tenir en compte Competències, PROCÉS AVALUATIU que té com a eines principals Rúbrica, PROCÉS AVALUATIU que té com a eines principals Diari de classe, Procés d'Ensenyament-Aprenentatge per fomentar Aprenentatge Significatiu, PROCÉS AVALUATIU que té com a eines principals Autoavaluació, AVALUACIÓ vista des d'un Marc Teòric Constructivista, Marc Teòric Conductista es defineix com conjunt de proves, PROCÉS AVALUATIU caracteritzat per OBJECTES I CRITERIS D'AVALUACIÓ, OBJECTES I CRITERIS D'AVALUACIÓ han de ser coherents Objectius d'aprenetatge, Competències amb Enfocament Competencial, Marc Teòric Constructivista esdevé PROCÉS AVALUATIU, PROCÉS AVALUATIU que té com a eines principals Coavalució, AVALUACIÓ vista des d'un Marc Teòric Conductista, PROCÉS AVALUATIU que té com a eines principals Proves, PROCÉS AVALUATIU que té com a eines principals Graella d'avaluació, PROCÉS AVALUATIU que té com a eines principals Portfolio o Carpeta d'aprenentatge, PROCÉS AVALUATIU que té com a eines principals Llistes d'observació