WARNING:
JavaScript is turned OFF. None of the links on this concept map will
work until it is reactivated.
If you need help turning JavaScript On, click here.
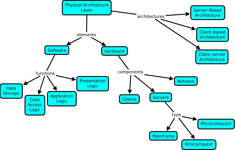
This Concept Map, created with IHMC CmapTools, has information related to: Physical Architecture Layer, Software functions Presentation Logic, Software functions Application Logic, Software functions Data Access Logic, Servers type Minicomputer, Physical Architecture Layer architectures Client-server Architecture, Physical Architecture Layer elements Software, Servers type Microcomputer, Software functions Data Storage, Physical Architecture Layer elements Hardware, Hardware components Network, Hardware components Servers, Servers type Mainframe, Physical Architecture Layer architectures Client-based Architecture, Physical Architecture Layer architectures Server-Based Architecture, Hardware components Clients