WARNING:
JavaScript is turned OFF. None of the links on this concept map will
work until it is reactivated.
If you need help turning JavaScript On, click here.
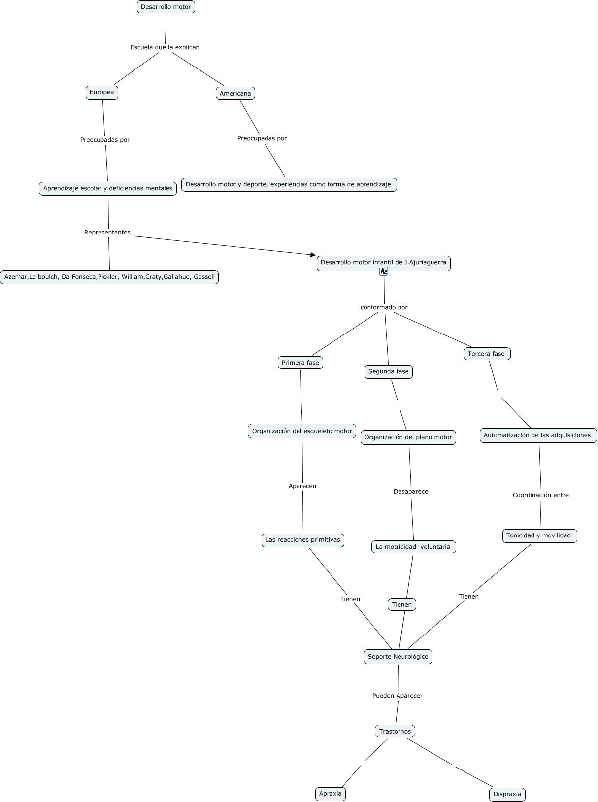
Este Cmap, tiene información relacionada con: Sin Título 1, Organización del esqueleto motor Aparecen Las reacciones primitivas, Tonicidad y movilidad Tienen Soporte Neurológico, Aprendizaje escolar y deficiencias mentales Representantes Azemar,Le boulch, Da Fonseca,Pickler, William,Craty,Gallahue, Gessell, Organización del plano motor Desaparece La motricidad voluntaria, Desarrollo motor Escuela que la explican Europea, Desarrollo motor infantil de J.Ajuriaguerra conformado por Segunda fase, Primera fase Organización del esqueleto motor, Americana Preocupadas por Desarrollo motor y deporte, experiencias como forma de aprendizaje, Segunda fase Organización del plano motor, Europea Preocupadas por Aprendizaje escolar y deficiencias mentales, Las reacciones primitivas Tienen Soporte Neurológico, Desarrollo motor Escuela que la explican Americana, La motricidad voluntaria ???? Soporte Neurológico, Automatización de las adquisiciones Coordinación entre Tonicidad y movilidad, Soporte Neurológico Pueden Aparecer Trastornos, Trastornos Dispraxia, Trastornos Apraxia, Desarrollo motor infantil de J.Ajuriaguerra conformado por Primera fase, Desarrollo motor infantil de J.Ajuriaguerra conformado por Tercera fase, Aprendizaje escolar y deficiencias mentales Representantes Desarrollo motor infantil de J.Ajuriaguerra