WARNING:
JavaScript is turned OFF. None of the links on this concept map will
work until it is reactivated.
If you need help turning JavaScript On, click here.
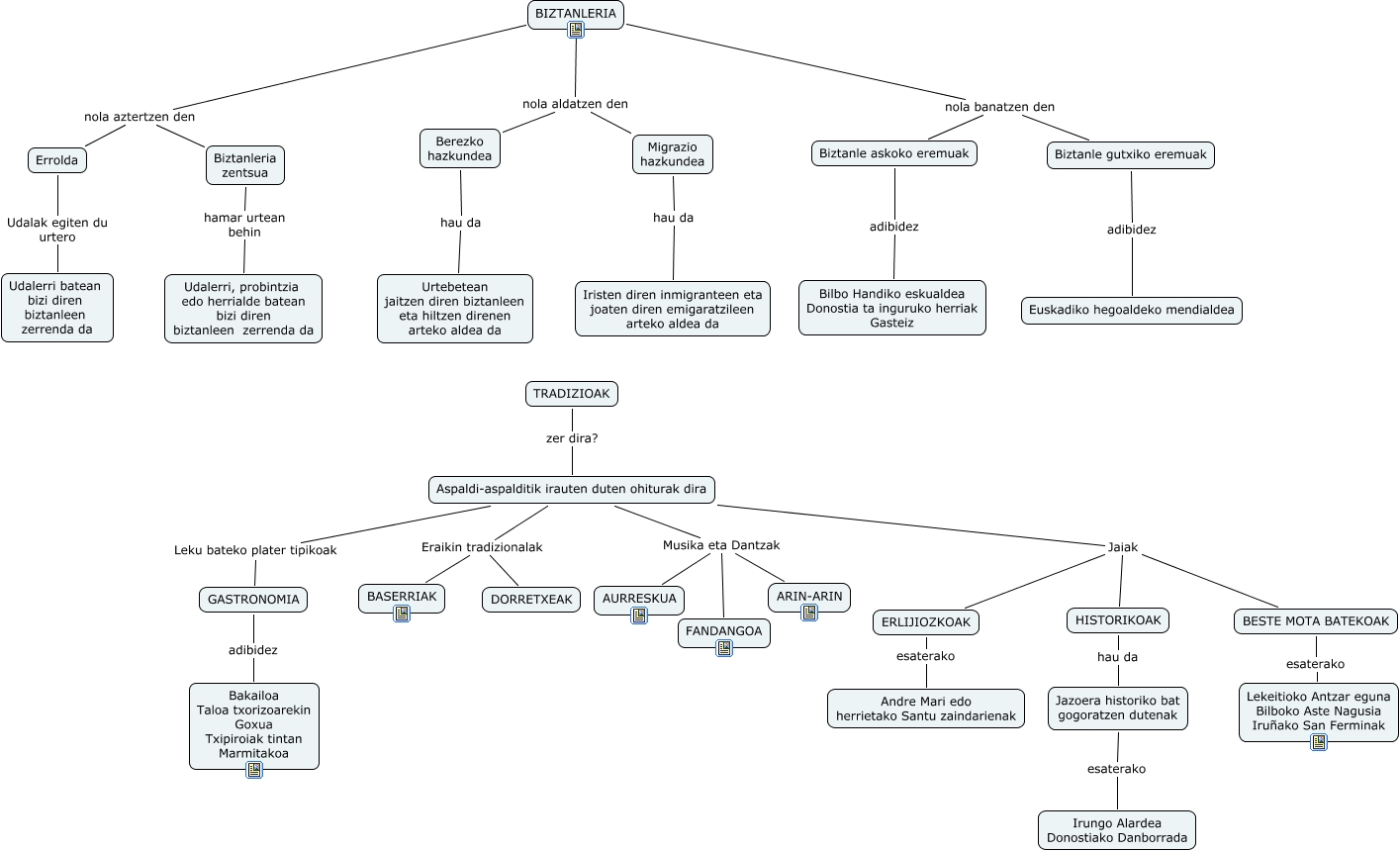
Este Cmap, tiene información relacionada con: Biztanleria eta Tradizioak, BIZTANLERIA nola banatzen den Biztanle gutxiko eremuak, HISTORIKOAK hau da Jazoera historiko bat gogoratzen dutenak, BESTE MOTA BATEKOAK esaterako Lekeitioko Antzar eguna Bilboko Aste Nagusia Iruñako San Ferminak, Aspaldi-aspalditik irauten duten ohiturak dira Jaiak ERLIJIOZKOAK, Migrazio hazkundea hau da Iristen diren inmigranteen eta joaten diren emigaratzileen arteko aldea da, Aspaldi-aspalditik irauten duten ohiturak dira Musika eta Dantzak AURRESKUA, Biztanle askoko eremuak adibidez Bilbo Handiko eskualdea Donostia ta inguruko herriak Gasteiz, ERLIJIOZKOAK esaterako Andre Mari edo herrietako Santu zaindarienak, Berezko hazkundea hau da Urtebetean jaitzen diren biztanleen eta hiltzen direnen arteko aldea da, BIZTANLERIA nola banatzen den Biztanle askoko eremuak, Aspaldi-aspalditik irauten duten ohiturak dira Jaiak BESTE MOTA BATEKOAK, GASTRONOMIA adibidez Bakailoa Taloa txorizoarekin Goxua Txipiroiak tintan Marmitakoa, Biztanleria zentsua hamar urtean behin Udalerri, probintzia edo herrialde batean bizi diren biztanleen zerrenda da, TRADIZIOAK zer dira? Aspaldi-aspalditik irauten duten ohiturak dira, Aspaldi-aspalditik irauten duten ohiturak dira Jaiak HISTORIKOAK, BIZTANLERIA nola aldatzen den Migrazio hazkundea, BIZTANLERIA nola aztertzen den Errolda, Aspaldi-aspalditik irauten duten ohiturak dira Leku bateko plater tipikoak GASTRONOMIA, BIZTANLERIA nola aztertzen den Biztanleria zentsua, Aspaldi-aspalditik irauten duten ohiturak dira Musika eta Dantzak ARIN-ARIN