WARNING:
JavaScript is turned OFF. None of the links on this concept map will
work until it is reactivated.
If you need help turning JavaScript On, click here.
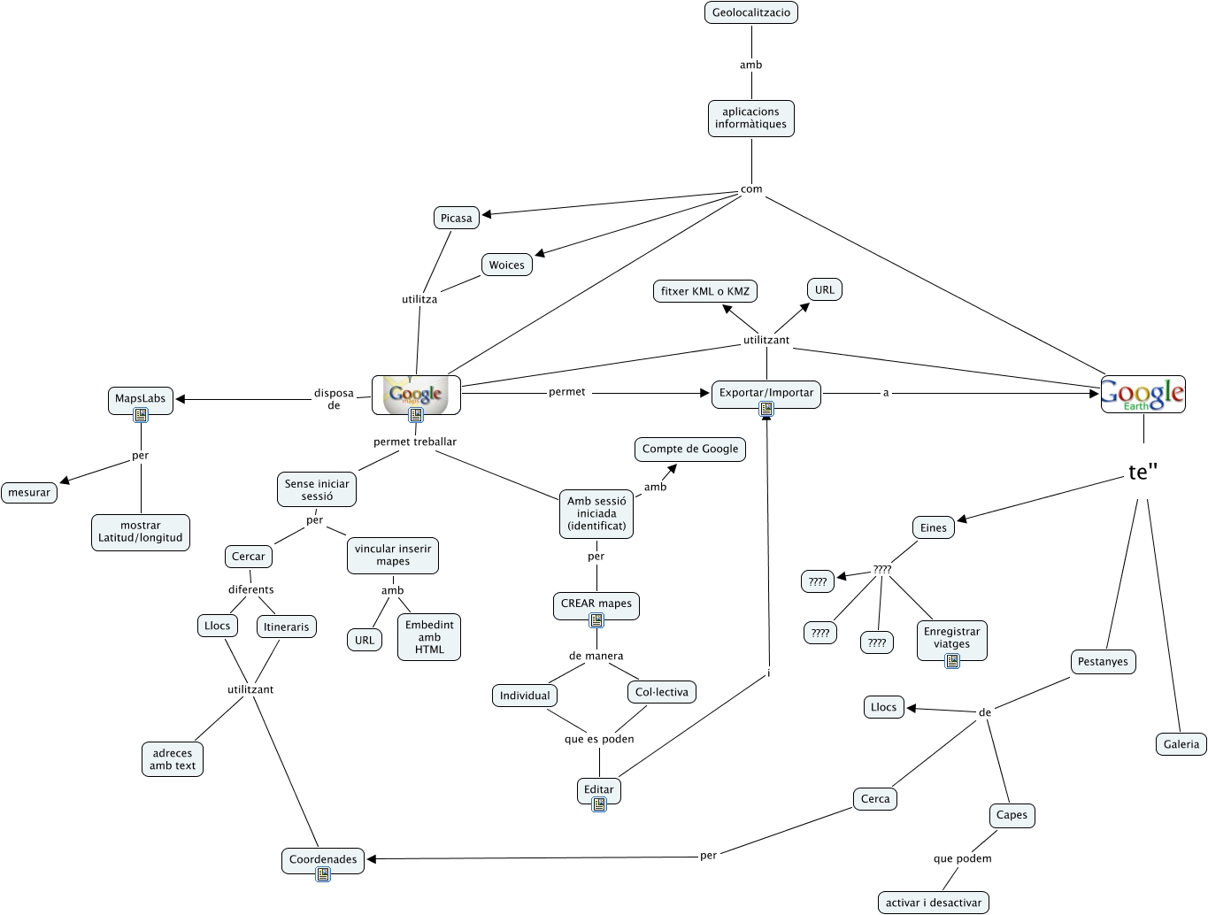
Aquest mapa conceptual conté informació relacionada amb: Geolocalització, Picasa utilitza, aplicacions informàtiques com Woices, te'' Galeria, permet treballar Amb sessió iniciada (identificat), Exportar/Importar utilitzant URL, vincular inserir mapes amb URL, te'' Pestanyes, permet treballar Sense iniciar sessió, Pestanyes de Capes, MapsLabs per mostrar Latitud/longitud, Pestanyes de Llocs, Individual que es poden Editar, Pestanyes de Cerca, Editar i Exportar/Importar, permet Exportar/Importar, Sense iniciar sessió per vincular inserir mapes, Cercar diferents Itineraris, utilitzant fitxer KML o KMZ, Eines ???? ????, vincular inserir mapes amb Embedint amb HTML