Warning:
JavaScript is turned OFF. None of the links on this page will work until it is reactivated.
If you need help turning JavaScript On, click here.
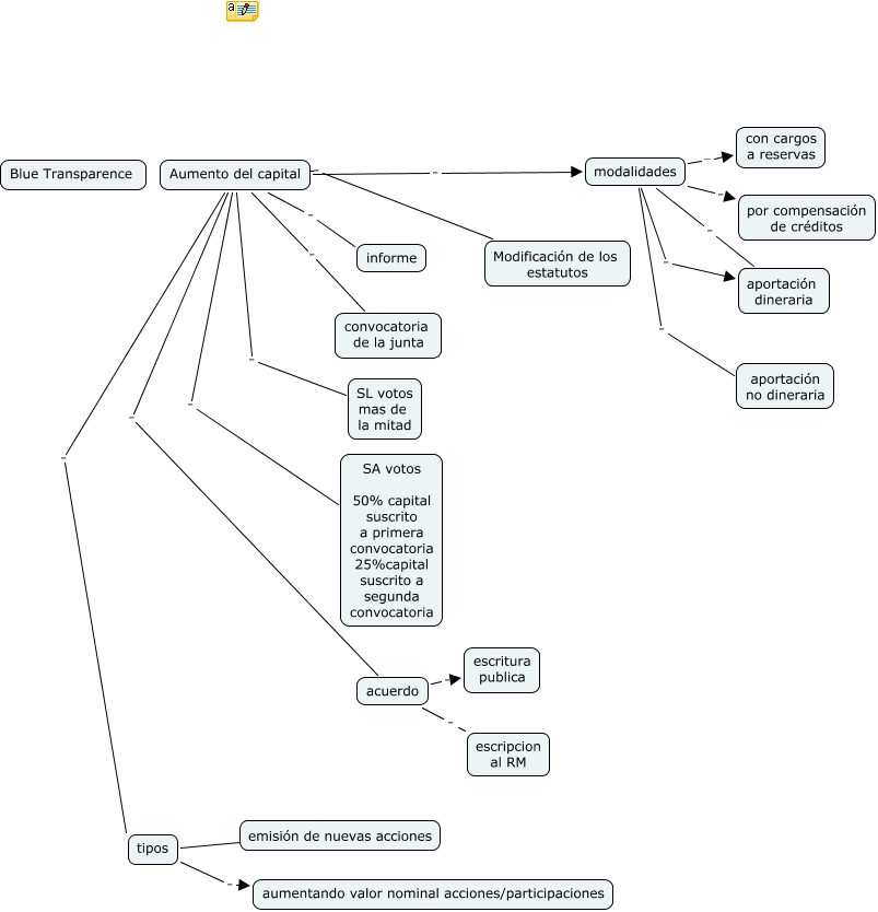
This Concept Map, created with IHMC CmapTools, has information related to: BlueTransparence, Aumento del capital . informe, acuerdo . escripcion al RM, Aumento del capital . Modificación de los estatutos, tipos . emisión de nuevas acciones, Aumento del capital . convocatoria de la junta, Aumento del capital . modalidades, modalidades . por compensación de créditos, modalidades . aportación no dineraria, tipos . aumentando valor nominal acciones/participaciones, modalidades . aportación dineraria, modalidades . aportación dineraria, Aumento del capital . tipos, modalidades - con cargos a reservas, Aumento del capital . SL votos mas de la mitad, Aumento del capital . SA votos 50% capital suscrito a primera convocatoria 25%capital suscrito a segunda convocatoria, acuerdo . escritura publica, Aumento del capital . acuerdo