WARNING:
JavaScript is turned OFF. None of the links on this concept map will
work until it is reactivated.
If you need help turning JavaScript On, click here.
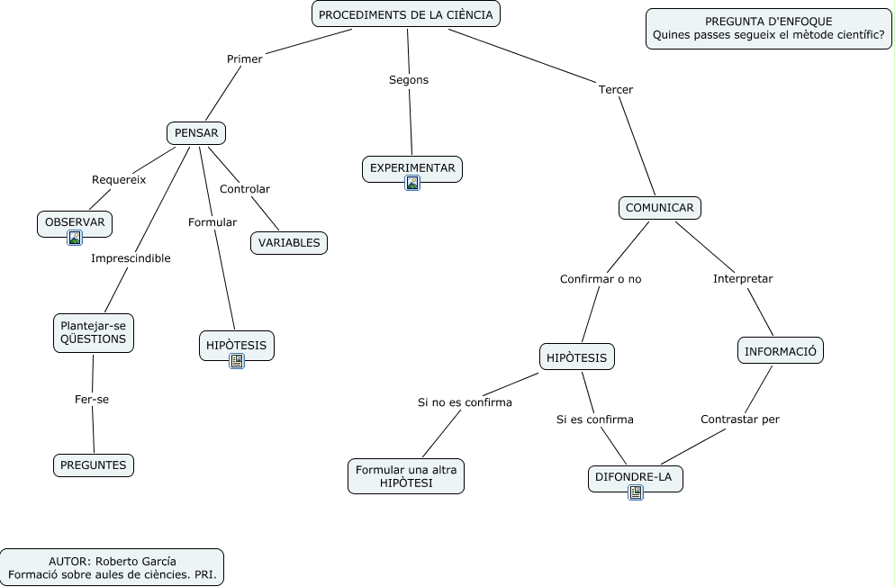
Este Cmap, tiene información relacionada con: Procediments Ciencia, Plantejar-se QÜESTIONS Fer-se PREGUNTES, HIPÒTESIS Si es confirma DIFONDRE-LA, PROCEDIMENTS DE LA CIÈNCIA Segons EXPERIMENTAR, PENSAR Formular HIPÒTESIS, PENSAR Requereix OBSERVAR, PENSAR Imprescindible Plantejar-se QÜESTIONS, HIPÒTESIS Si no es confirma Formular una altra HIPÒTESI, PENSAR Controlar VARIABLES, COMUNICAR Interpretar INFORMACIÓ, PROCEDIMENTS DE LA CIÈNCIA Tercer COMUNICAR, COMUNICAR Confirmar o no HIPÒTESIS, INFORMACIÓ Contrastar per DIFONDRE-LA, PROCEDIMENTS DE LA CIÈNCIA Primer PENSAR