WARNING:
JavaScript is turned OFF. None of the links on this concept map will
work until it is reactivated.
If you need help turning JavaScript On, click here.
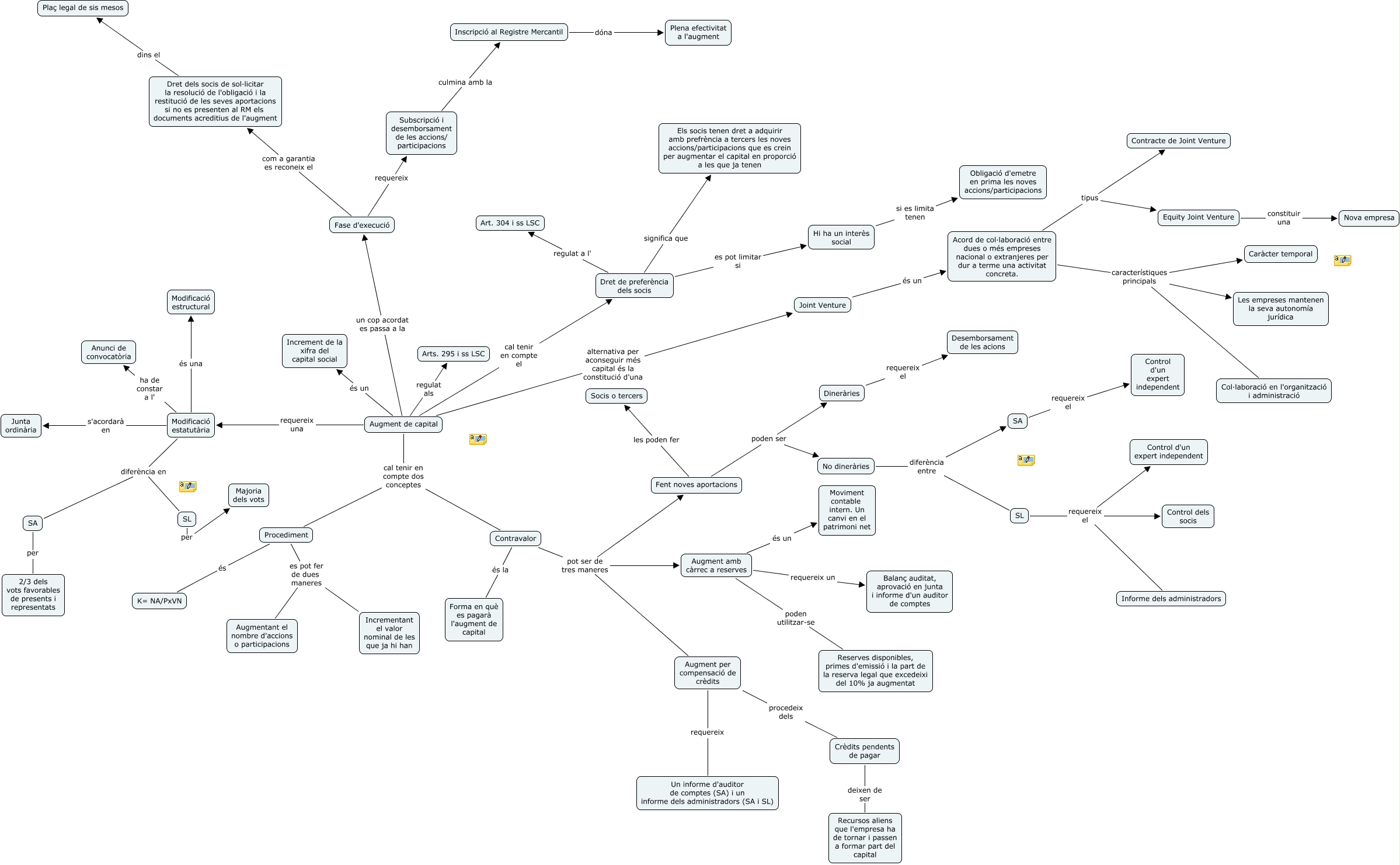
Este Cmap, tiene información relacionada con: Escenari 8 Blue Transparence, Contravalor és la Forma en què es pagarà l'augment de capital, SL requereix el Control dels socis, Augment de capital un cop acordat es passa a la Fase d'execució, Augment de capital cal tenir en compte dos conceptes Contravalor, Acord de col·laboració entre dues o més empreses nacional o extranjeres per dur a terme una activitat concreta. característiques principals Les empreses mantenen la seva autonomía jurídica, Augment de capital requereix una Modificació estatutària, Augment per compensació de crèdits requereix Un informe d'auditor de comptes (SA) i un informe dels administradors (SA i SL), SL requereix el Informe dels administradors, SL requereix el Control d'un expert independent, Subscripció i desemborsament de les accions/ participacions culmina amb la Inscripció al Registre Mercantil, Augment de capital cal tenir en compte dos conceptes Procediment, Fase d'execució com a garantia es reconeix el Dret dels socis de sol·licitar la resolució de l'obligació i la restitució de les seves aportacions si no es presenten al RM els documents acreditius de l'augment, SL per Majoria dels vots, Joint Venture és un Acord de col·laboració entre dues o més empreses nacional o extranjeres per dur a terme una activitat concreta., Dret de preferència dels socis es pot limitar si Hi ha un interès social, Hi ha un interès social si es limita tenen Obligació d'emetre en prima les noves accions/participacions, Augment amb càrrec a reserves és un Moviment contable intern. Un canvi en el patrimoni net, Inscripció al Registre Mercantil dóna Plena efectivitat a l'augment, Modificació estatutària és una Modificació estructural, Augment de capital cal tenir en compte el Dret de preferència dels socis