WARNING:
JavaScript is turned OFF. None of the links on this concept map will
work until it is reactivated.
If you need help turning JavaScript On, click here.
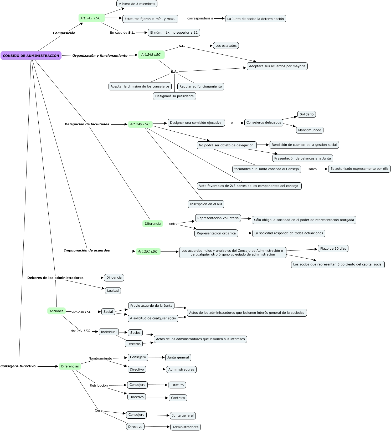
Este Cmap, tiene información relacionada con: Caso 9, Consejero ???? Estatuto, Art.249 LSC ???? No podrá ser objeto de delegación, CONSEJO DE ADMINISTRACIÓN Deberes de los administradores Lealtad, CONSEJO DE ADMINISTRACIÓN Deberes de los administradores Acciones, CONSEJO DE ADMINISTRACIÓN Impugnación de acuerdos Art.251 LSC, facultades que Junta conceda al Consejo salvo Es autorizado expresamente por élla, Diferencias Retribución Directivo, Social ???? A solicitud de cualquier socio, Directivo ???? Administradores, Art.245 LSC S.L. Los estatutos, No podrá ser objeto de delegación ???? facultades que Junta conceda al Consejo, Art.245 LSC S.A. Aceptar la dimisión de los consejeros, Acciones Art.238 LSC Social, Art.249 LSC ???? Designar una comisión ejecutiva, Social ???? Previo acuerdo de la Junta, Los acuerdos nulos y anulables del Consejo de Administración o de cualquier otro órgano colegiado de administración ???? Plazo de 30 días, CONSEJO DE ADMINISTRACIÓN Composición Art.242 LSC, Consejeros delegados ???? Mancomunado, CONSEJO DE ADMINISTRACIÓN Delegación de facultades Art.249 LSC, Los acuerdos nulos y anulables del Consejo de Administración o de cualquier otro órgano colegiado de administración ???? Los socios que representan 5 po ciento del capital social