Warning:
JavaScript is turned OFF. None of the links on this page will work until it is reactivated.
If you need help turning JavaScript On, click here.
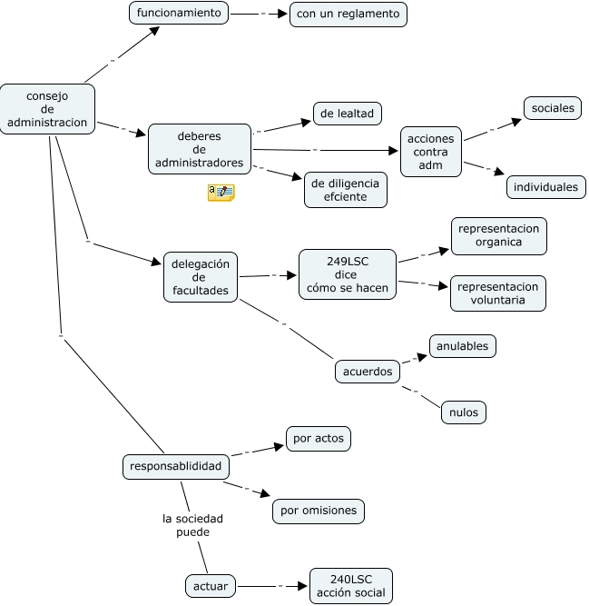
This Concept Map, created with IHMC CmapTools, has information related to: caso 9, acciones contra adm . sociales, delegación de facultades . acuerdos, responsablididad la sociedad puede actuar, acuerdos . nulos, deberes de administradores . de diligencia efciente, delegación de facultades . 249LSC dice cómo se hacen, acuerdos . anulables, consejo de administracion . responsablididad, consejo de administracion . delegación de facultades, funcionamiento . con un reglamento, consejo de administracion . funcionamiento, responsablididad . por actos, 249LSC dice cómo se hacen . representacion voluntaria, deberes de administradores . acciones contra adm, 249LSC dice cómo se hacen . representacion organica, actuar . 240LSC acción social, responsablididad . por omisiones, acciones contra adm . individuales, deberes de administradores . de lealtad, consejo de administracion . deberes de administradores