WARNING:
JavaScript is turned OFF. None of the links on this concept map will
work until it is reactivated.
If you need help turning JavaScript On, click here.
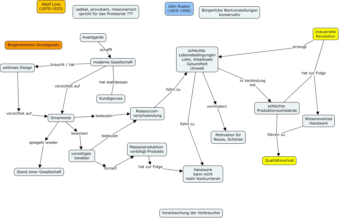
Dieses mit IHMC CmapTools erstellte CMap hat Informationen bezüglich: Ruskin_Loos, moderne Gesellschaft verzichtet auf Ornamente, schlechte Produktionsumstände führen zu Qualitätsverlust, moderne Gesellschaft braucht / hat zeitloses Design, Industrielle Revolution hat zur Folge schlechte Produktionsumstände, Massenproduktion verbilligt Produkte hat zur Folge Handwerk kann nicht mehr Konkurrieren, Industrielle Revolution erzeugt schlechte Lebensbedingungen Lohn, Arbeitszeit Gesundheit Umwelt, Ornamente bewirken vorzeitiges Veralten, Ressourcen- verschwendung führt zu schlechte Lebensbedingungen Lohn, Arbeitszeit Gesundheit Umwelt, schlechte Lebensbedingungen Lohn, Arbeitszeit Gesundheit Umwelt verhindern Motivation für Neues, Schönes, schlechte Lebensbedingungen Lohn, Arbeitszeit Gesundheit Umwelt führt zu Handwerk kann nicht mehr Konkurrieren, schlechte Lebensbedingungen Lohn, Arbeitszeit Gesundheit Umwelt in Verbindung mit schlechte Produktionsumstände, Avantgarde schafft moderne Gesellschaft, vorzeitiges Veralten forciert Massenproduktion verbilligt Produkte, moderne Gesellschaft hat stattdessen Kunstgenuss, Industrielle Revolution hat zur Folge Wissensverlust Handwerk, Ornamente spiegeln wieder Stand einer Gesellschaft, Wissensverlust Handwerk führen zu Qualitätsverlust, Ornamente bedeuten Ressourcen- verschwendung, vorzeitiges Veralten bedeutet Ressourcen- verschwendung, zeitloses Design verzichtet auf Ornamente