WARNING:
JavaScript is turned OFF. None of the links on this concept map will
work until it is reactivated.
If you need help turning JavaScript On, click here.
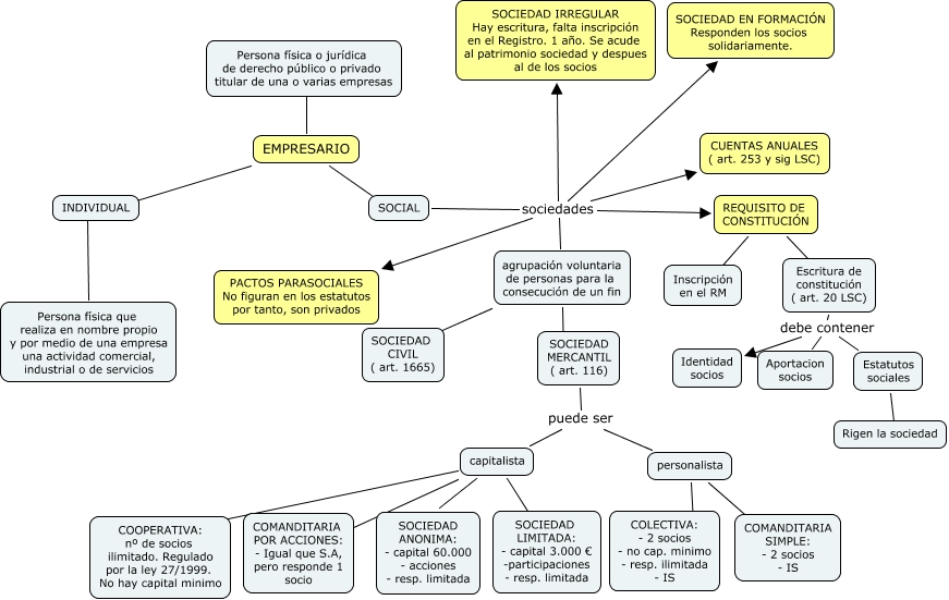
Este Cmap, tiene información relacionada con: Escenario 1 bueno, EMPRESARIO ???? INDIVIDUAL, SOCIEDAD MERCANTIL ( art. 116) puede ser personalista, agrupación voluntaria de personas para la consecución de un fin ???? SOCIEDAD CIVIL ( art. 1665), SOCIAL sociedades SOCIEDAD IRREGULAR Hay escritura, falta inscripción en el Registro. 1 año. Se acude al patrimonio sociedad y despues al de los socios, REQUISITO DE CONSTITUCIÓN ???? Escritura de constitución ( art. 20 LSC), SOCIAL sociedades agrupación voluntaria de personas para la consecución de un fin, agrupación voluntaria de personas para la consecución de un fin ???? SOCIEDAD MERCANTIL ( art. 116), capitalista ???? COOPERATIVA: nº de socios ilimitado. Regulado por la ley 27/1999. No hay capital minimo, SOCIEDAD MERCANTIL ( art. 116) puede ser capitalista, Escritura de constitución ( art. 20 LSC) debe contener Identidad socios, Estatutos sociales ???? Rigen la sociedad, personalista ???? COLECTIVA: - 2 socios - no cap. minimo - resp. ilimitada - IS, capitalista ???? COMANDITARIA POR ACCIONES: - Igual que S.A, pero responde 1 socio, SOCIAL sociedades SOCIEDAD EN FORMACIÓN Responden los socios solidariamente., REQUISITO DE CONSTITUCIÓN ???? Inscripción en el RM, Escritura de constitución ( art. 20 LSC) debe contener Estatutos sociales, INDIVIDUAL ???? Persona física que realiza en nombre propio y por medio de una empresa una actividad comercial, industrial o de servicios, SOCIAL sociedades REQUISITO DE CONSTITUCIÓN, capitalista ???? SOCIEDAD LIMITADA: - capital 3.000 € -participaciones - resp. limitada, SOCIAL sociedades PACTOS PARASOCIALES No figuran en los estatutos por tanto, son privados