WARNING:
JavaScript is turned OFF. None of the links on this concept map will
work until it is reactivated.
If you need help turning JavaScript On, click here.
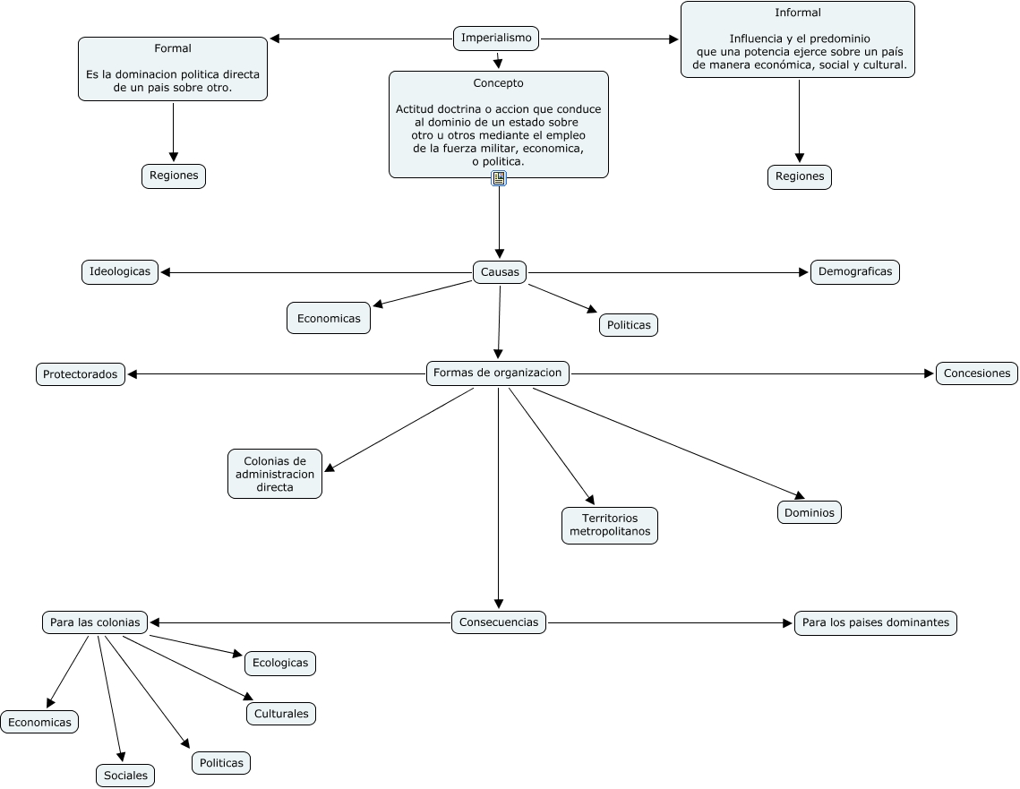
Este Cmap, tiene información relacionada con: historia bosco (1), Causas Ideologicas, Formas de organizacion Dominios, Para las colonias Sociales, Para las colonias Culturales, Causas Formas de organizacion, Para las colonias Economicas, Formas de organizacion Protectorados, Formas de organizacion Consecuencias, Formas de organizacion Territorios metropolitanos, Para las colonias Ecologicas, Causas Politicas, Consecuencias Para las colonias, Concepto Actitud doctrina o accion que conduce al dominio de un estado sobre otro u otros mediante el empleo de la fuerza militar, economica, o politica. Causas, Consecuencias Para los paises dominantes, Formas de organizacion Concesiones, Imperialismo Informal Influencia y el predominio que una potencia ejerce sobre un país de manera económica, social y cultural., Imperialismo Formal Es la dominacion politica directa de un pais sobre otro., Formas de organizacion Colonias de administracion directa, Causas Economicas, Informal Influencia y el predominio que una potencia ejerce sobre un país de manera económica, social y cultural. Regiones