WARNING:
JavaScript is turned OFF. None of the links on this concept map will
work until it is reactivated.
If you need help turning JavaScript On, click here.
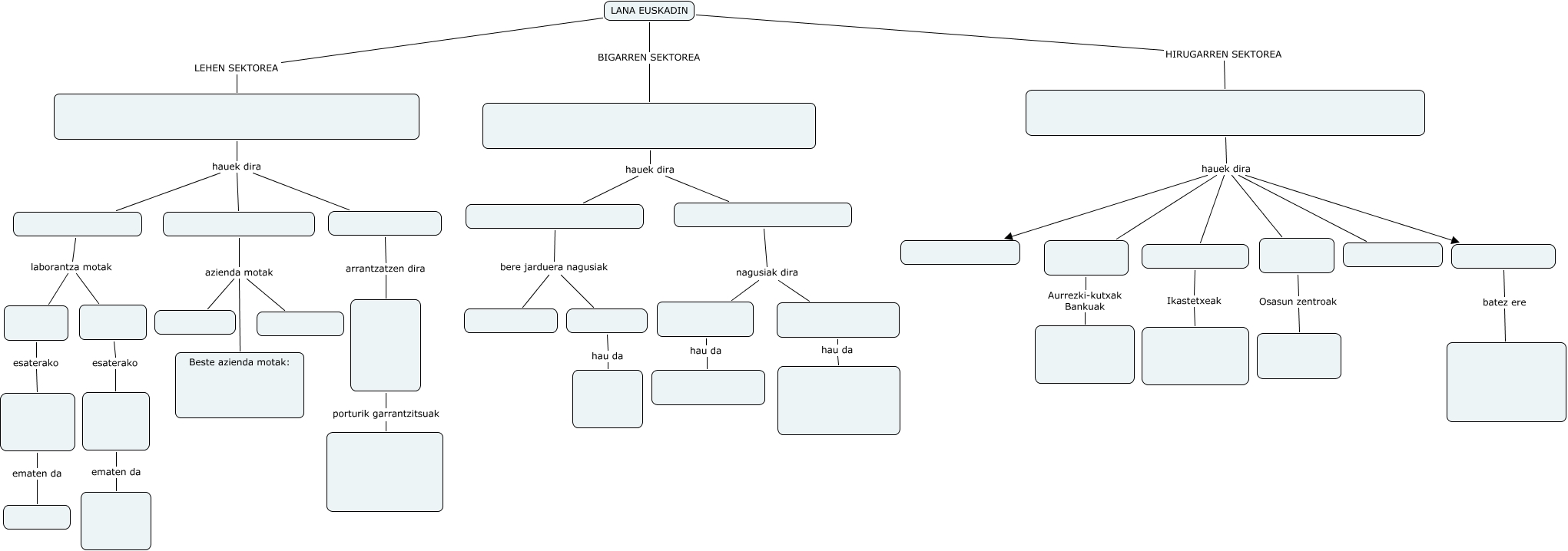
Este Cmap, tiene información relacionada con: Lana Euskadin hutsik, hau da, esaterako, hauek dira, bere jarduera nagusiak, Osasun zentroak, arrantzatzen dira, hau da, Ikastetxeak, nagusiak dira, azienda motak, hauek dira, hauek dira, hauek dira, LANA EUSKADIN HIRUGARREN SEKTOREA, LANA EUSKADIN LEHEN SEKTOREA, batez ere, hau da, azienda motak Beste azienda motak:, hauek dira, azienda motak