WARNING:
JavaScript is turned OFF. None of the links on this concept map will
work until it is reactivated.
If you need help turning JavaScript On, click here.
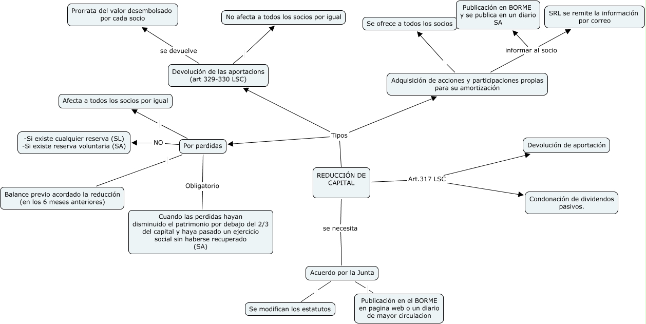
Este Cmap, tiene información relacionada con: C-map Fem net, REDUCCIÓN DE CAPITAL Tipos Por perdidas, REDUCCIÓN DE CAPITAL Art.317 LSC Devolución de aportación, REDUCCIÓN DE CAPITAL se necesita Acuerdo por la Junta, REDUCCIÓN DE CAPITAL Tipos Adquisición de acciones y participaciones propias para su amortización, Adquisición de acciones y participaciones propias para su amortización informar al socio Publicación en BORME y se publica en un diario SA, Acuerdo por la Junta Se modifican los estatutos, Por perdidas Obligatorio Cuando las perdidas hayan disminuido el patrimonio por debajo del 2/3 del capital y haya pasado un ejercicio social sin haberse recuperado (SA), Devolución de las aportacions (art 329-330 LSC) No afecta a todos los socios por igual, Adquisición de acciones y participaciones propias para su amortización Se ofrece a todos los socios, Por perdidas Afecta a todos los socios por igual, Acuerdo por la Junta Publicación en el BORME en pagina web o un diario de mayor circulacion, Adquisición de acciones y participaciones propias para su amortización informar al socio SRL se remite la información por correo, Devolución de las aportacions (art 329-330 LSC) se devuelve Prorrata del valor desembolsado por cada socio, REDUCCIÓN DE CAPITAL Tipos Devolución de las aportacions (art 329-330 LSC), Por perdidas Balance previo acordado la reducción (en los 6 meses anteriores), Por perdidas NO -Si existe cualquier reserva (SL) -Si existe reserva voluntaria (SA), REDUCCIÓN DE CAPITAL Art.317 LSC Condonación de dividendos pasivos.