WARNING:
JavaScript is turned OFF. None of the links on this concept map will
work until it is reactivated.
If you need help turning JavaScript On, click here.
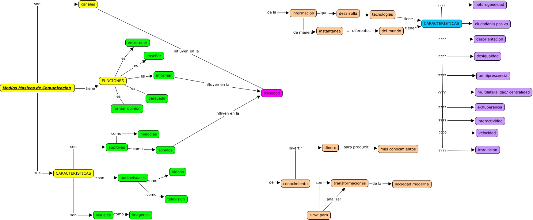
Este Cmap, tiene información relacionada con: mapa conceptual, dinero para producir mas conocimientos, informacion de manera instantanea, FUNCIONES es entretener, CARACTERISTICAS ???? omniprescencia, tecnologias tiene CARACTERISTICAS, Medios Masivos de Comunicacion sus CARACTERISTICAS, CARACTERISTICAS ???? desigualdad, sirve para analizar transformaciones, CARACTERISTICAS ???? velocidad, CARACTERISTICAS ???? desorientacion, CARACTERISTICAS son auditivas, instantanea a diferentes del mundo, audiovisuales como videos, CARACTERISTICAS ???? ciudadania pasiva, CARACTERISTICAS son visuales, FUNCIONES es formar opinion, informar influyen en la sociedad, FUNCIONES es enseñar, CARACTERISTICAS ???? multilateralidad/ centralidad, conocimiento son sirve para