WARNING:
JavaScript is turned OFF. None of the links on this concept map will
work until it is reactivated.
If you need help turning JavaScript On, click here.
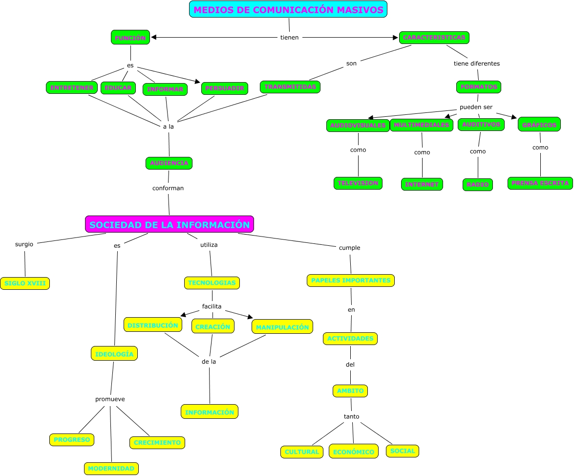
Este Cmap, tiene información relacionada con: CUADRO TOOMII, GRÁFICOS como PRENSA ESCRITA, AMBITO tanto SOCIAL, SOCIEDAD DE LA INFORMACIÓN surgio SIGLO XVIII, CARACTERISTICAS son TRANSMITIDAS, INFORMAR a la AUDIENCIA, TECNOLOGIAS facilita MANIPULACIÓN, PAPELES IMPORTANTES en ACTIVIDADES, EDUCAR a la AUDIENCIA, PERSUADIR a la AUDIENCIA, SOCIEDAD DE LA INFORMACIÓN utiliza TECNOLOGIAS, TRANSMITIDAS a la AUDIENCIA, IDEOLOGÍA promueve PROGRESO, IDEOLOGÍA promueve CRECIMIENTO, CARACTERISTICAS tiene diferentes FORMATOS, SOCIEDAD DE LA INFORMACIÓN cumple PAPELES IMPORTANTES, FORMATOS pueden ser MULTIMEDIALES, AMBITO tanto CULTURAL, MEDIOS DE COMUNICACIÓN MASIVOS tienen CARACTERISTICAS, ACTIVIDADES del AMBITO, AUDIENCIA conforman SOCIEDAD DE LA INFORMACIÓN