WARNING:
JavaScript is turned OFF. None of the links on this concept map will
work until it is reactivated.
If you need help turning JavaScript On, click here.
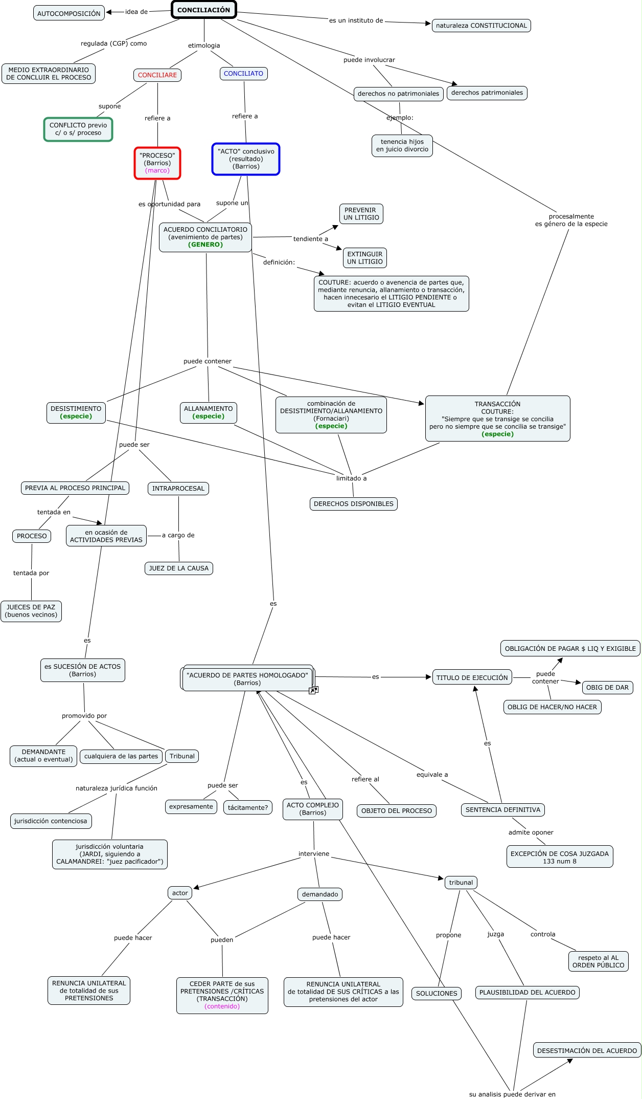
Este Cmap, tiene información relacionada con: CONCILIACIÓN, CONCILIACIÓN puede involucrar derechos patrimoniales, es SUCESIÓN DE ACTOS (Barrios) promovido por DEMANDANTE (actual o eventual), "ACTO" conclusivo (resultado) (Barrios) es "ACUERDO DE PARTES HOMOLOGADO" (Barrios), PREVIA AL PROCESO PRINCIPAL tentada en PROCESO, CONCILIACIÓN idea de AUTOCOMPOSICIÓN, demandado puede hacer RENUNCIA UNILATERAL de totalidad DE SUS CRÍTICAS a las pretensiones del actor, "ACUERDO DE PARTES HOMOLOGADO" (Barrios) equivale a SENTENCIA DEFINITIVA, "PROCESO" (Barrios) (marco) es es SUCESIÓN DE ACTOS (Barrios), PLAUSIBILIDAD DEL ACUERDO su analisis puede derivar en "ACUERDO DE PARTES HOMOLOGADO" (Barrios), derechos no patrimoniales ejemplo: tenencia hijos en juicio divorcio, Tribunal naturaleza jurídica función jurisdicción contenciosa, "ACUERDO DE PARTES HOMOLOGADO" (Barrios) puede ser tácitamente?, CONCILIACIÓN procesalmente es género de la especie TRANSACCIÓN COUTURE: "Siempre que se transige se concilia pero no siempre que se concilia se transige" (especie), SENTENCIA DEFINITIVA admite oponer EXCEPCIÓN DE COSA JUZGADA 133 num 8, CONCILIARE supone CONFLICTO previo c/ o s/ proceso, CONCILIACIÓN etimologia CONCILIATO, actor puede hacer RENUNCIA UNILATERAL de totalidad de sus PRETENSIONES, PREVIA AL PROCESO PRINCIPAL tentada en en ocasión de ACTIVIDADES PREVIAS, "ACUERDO DE PARTES HOMOLOGADO" (Barrios) es TITULO DE EJECUCIÓN, PROCESO tentada por JUECES DE PAZ (buenos vecinos)