WARNING:
JavaScript is turned OFF. None of the links on this concept map will
work until it is reactivated.
If you need help turning JavaScript On, click here.
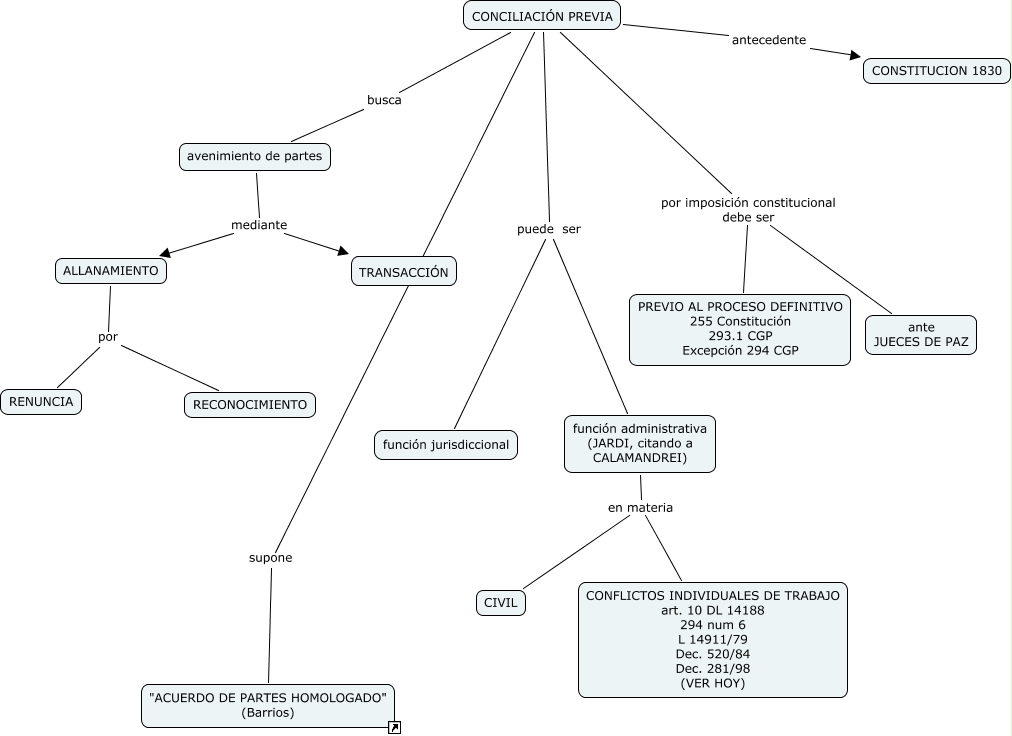
Este Cmap, tiene información relacionada con: CONCILIACION PREVIA, CONCILIACIÓN PREVIA supone "ACUERDO DE PARTES HOMOLOGADO" (Barrios), función administrativa (JARDI, citando a CALAMANDREI) en materia CONFLICTOS INDIVIDUALES DE TRABAJO art. 10 DL 14188 294 num 6 L 14911/79 Dec. 520/84 Dec. 281/98 (VER HOY), CONCILIACIÓN PREVIA antecedente CONSTITUCION 1830, avenimiento de partes mediante ALLANAMIENTO, ALLANAMIENTO por RECONOCIMIENTO, avenimiento de partes mediante TRANSACCIÓN, ALLANAMIENTO por RENUNCIA, CONCILIACIÓN PREVIA puede ser función jurisdiccional, función administrativa (JARDI, citando a CALAMANDREI) en materia CIVIL, CONCILIACIÓN PREVIA por imposición constitucional debe ser ante JUECES DE PAZ, CONCILIACIÓN PREVIA por imposición constitucional debe ser PREVIO AL PROCESO DEFINITIVO 255 Constitución 293.1 CGP Excepción 294 CGP, CONCILIACIÓN PREVIA puede ser función administrativa (JARDI, citando a CALAMANDREI), CONCILIACIÓN PREVIA busca avenimiento de partes