WARNING:
JavaScript is turned OFF. None of the links on this concept map will
work until it is reactivated.
If you need help turning JavaScript On, click here.
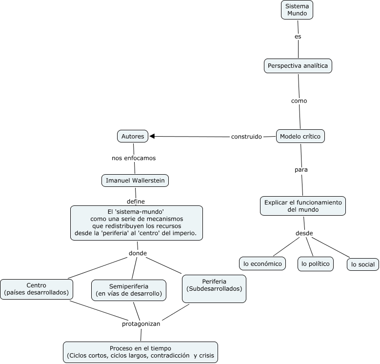
Este Cmap, tiene información relacionada con: Perspectiva del sistema-mundo, Autores nos enfocamos Imanuel Wallerstein, Modelo crítico construido Autores, Imanuel Wallerstein define El 'sistema-mundo' como una serie de mecanismos que redistribuyen los recursos desde la 'periferia' al 'centro' del imperio., Semiperiferia (en vías de desarrollo) protagonizan Proceso en el tiempo (Ciclos cortos, ciclos largos, contradicción y crisis, Perspectiva analítica como Modelo crítico, Periferia (Subdesarrollados) protagonizan Proceso en el tiempo (Ciclos cortos, ciclos largos, contradicción y crisis, El 'sistema-mundo' como una serie de mecanismos que redistribuyen los recursos desde la 'periferia' al 'centro' del imperio. donde Semiperiferia (en vías de desarrollo), El 'sistema-mundo' como una serie de mecanismos que redistribuyen los recursos desde la 'periferia' al 'centro' del imperio. donde Centro (países desarrollados), Sistema Mundo es Perspectiva analítica, Explicar el funcionamiento del mundo desde lo político, Centro (países desarrollados) protagonizan Proceso en el tiempo (Ciclos cortos, ciclos largos, contradicción y crisis, Explicar el funcionamiento del mundo desde lo social, Explicar el funcionamiento del mundo desde lo económico, El 'sistema-mundo' como una serie de mecanismos que redistribuyen los recursos desde la 'periferia' al 'centro' del imperio. donde Periferia (Subdesarrollados), Modelo crítico para Explicar el funcionamiento del mundo