WARNING:
JavaScript is turned OFF. None of the links on this concept map will
work until it is reactivated.
If you need help turning JavaScript On, click here.
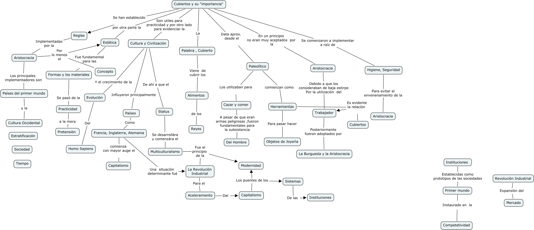
Este Cmap, tiene información relacionada con: Mapa Cubiertos arreglado, Estètica Fue fundamental para las Formas y los materiales, Cubiertos y su "importancia" Se han establecido Reglas, Paleolítico Los utilizaban para Cazar y comer, Cubiertos y su "importancia" Data aprox. desde el Paleolítico, Higiene, Seguridad Para evitar el envenenamiento de la Aristocracia, Status Se desarrollára y comenzára el Multiculturalismo, Paleolítico comienzan como Herramientas, Cubiertos y su "importancia" Son utiles para practicidad y por otro lado para evidenciar la Cultura y Civilización, Palabra , Cubierto Viene de cubrir los Alimentos, Cazar y comer A pesar de que eran armas peligrosas ,fueron fundamentales para la subsistencia Del Hombre, Multiculturalismo Fue el principio de la Modernidad, Cubiertos y su "importancia" En un principio no eran muy aceptados por la Aristocracia, Cubiertos y su "importancia" La Palabra , Cubierto, Aceleramiento Del Capitalismo, Aristocracia Los principales implementadores son Paìses del primer mundo, Herramientas Es evidente la relaciòn Trabajador, Multiculturalismo Fue el principio de la La Revoluciòn Industrial, Capitalismo Los puentes de los Modernidad, Aristocracia Debido a que los consideraban de baja estirpe Por la utilizaciòn del Trabajador, Instituciones Establecidas como prototipos de las sociedades Primer mundo