WARNING:
JavaScript is turned OFF. None of the links on this concept map will
work until it is reactivated.
If you need help turning JavaScript On, click here.
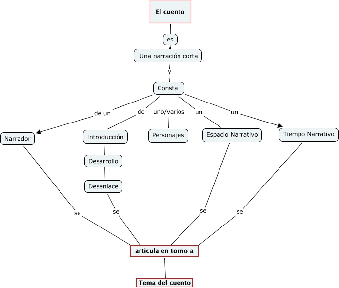
Este Cmap, tiene información relacionada con: Mapa conceptual de cuentos I, Consta: de Introducción, Desenlace se ????, Tiempo Narrativo se articula en torno a, Introducción ???? Desarrollo, Consta: de un Narrador, El cuento ???? es, Consta: un Tiempo Narrativo, Introducción ???? Desenlace, Una narración corta y Consta:, Consta: uno/varios Personajes, articula en torno a ???? Tema del cuento, Narrador se ????, Consta: un Espacio Narrativo, Espacio Narrativo se articula en torno a