WARNING:
JavaScript is turned OFF. None of the links on this concept map will
work until it is reactivated.
If you need help turning JavaScript On, click here.
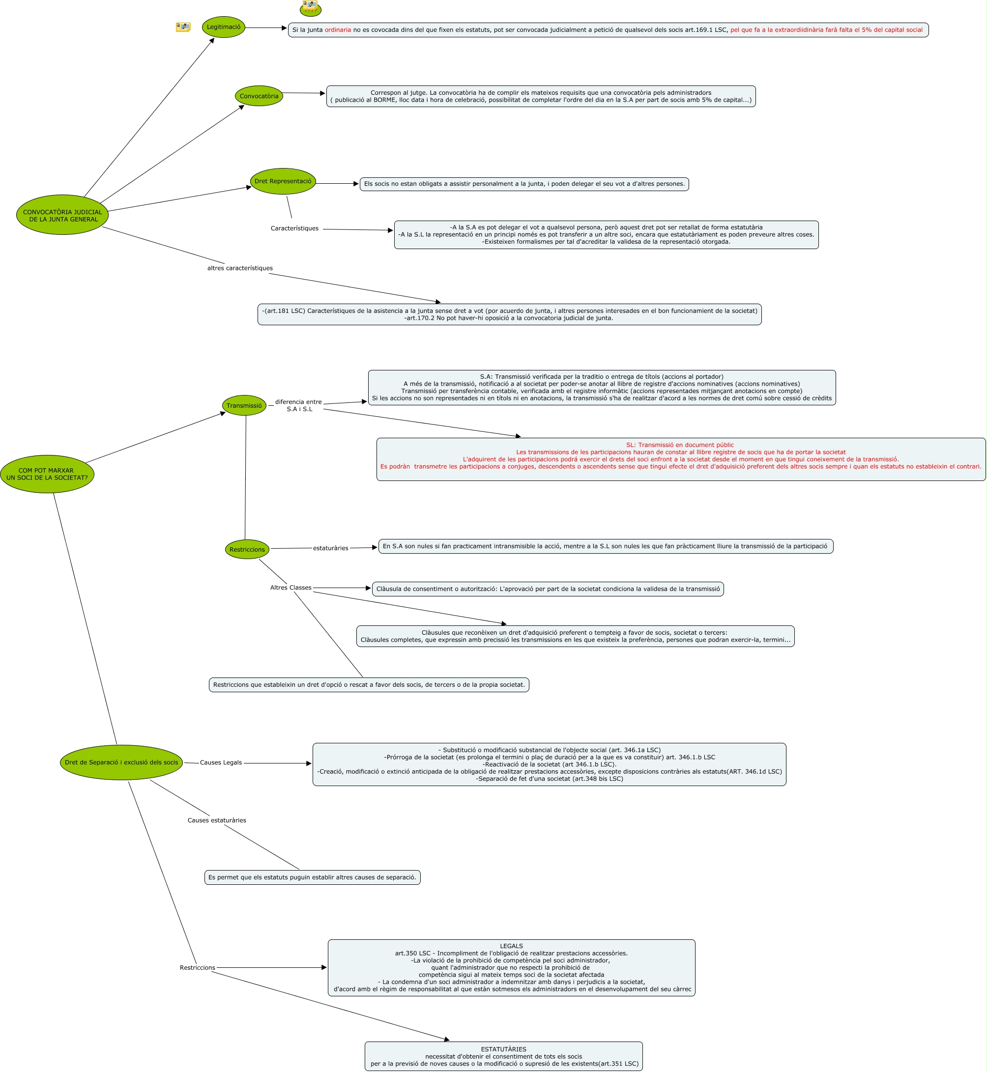
Este Cmap, tiene información relacionada con: cmap 5 corregit, CONVOCATÒRIA JUDICIAL DE LA JUNTA GENERAL ???? Legitimació, Dret de Separació i exclusió dels socis Causes estaturàries Es permet que els estatuts puguin establir altres causes de separació., Dret de Separació i exclusió dels socis Restriccions ESTATUTÀRIES necessitat d'obtenir el consentiment de tots els socis per a la previsió de noves causes o la modificació o supresió de les existents(art.351 LSC), COM POT MARXAR UN SOCI DE LA SOCIETAT? ???? Dret de Separació i exclusió dels socis, Dret Representació ???? Els socis no estan obligats a assistir personalment a la junta, i poden delegar el seu vot a d'altres persones., COM POT MARXAR UN SOCI DE LA SOCIETAT? ???? Transmissió, Restriccions Altres Classes Restriccions que estableixin un dret d'opció o rescat a favor dels socis, de tercers o de la propia societat., Restriccions estaturàries En S.A son nules si fan practicament intransmisible la acció, mentre a la S.L son nules les que fan pràcticament lliure la transmissió de la participació, CONVOCATÒRIA JUDICIAL DE LA JUNTA GENERAL ???? Dret Representació, Restriccions Altres Classes Clàusules que reconèixen un dret d'adquisició preferent o tempteig a favor de socis, societat o tercers: Clàusules completes, que expressin amb precissió les transmissions en les que existeix la preferència, persones que podran exercir-la, termini..., Dret de Separació i exclusió dels socis Causes Legals - Substitució o modificació substancial de l'objecte social (art. 346.1a LSC) -Prórroga de la societat (es prolonga el termini o plaç de duració per a la que es va constituir) art. 346.1.b LSC -Reactivació de la societat (art 346.1.b LSC). -Creació, modificació o extinció anticipada de la obligació de realitzar prestacions accessòries, excepte disposicions contràries als estatuts(ART. 346.1d LSC) -Separació de fet d'una societat (art.348 bis LSC), Dret Representació Característiques -A la S.A es pot delegar el vot a qualsevol persona, però aquest dret pot ser retallat de forma estatutària -A la S.L la representació en un principi només es pot transferir a un altre soci, encara que estatutàriament es poden preveure altres coses. -Existeixen formalismes per tal d'acreditar la validesa de la representació otorgada., Convocatòria ???? Correspon al jutge. La convocatòria ha de complir els mateixos requisits que una convocatòria pels administradors ( publicació al BORME, lloc data i hora de celebració, possibilitat de completar l'ordre del dia en la S.A per part de socis amb 5% de capital...), CONVOCATÒRIA JUDICIAL DE LA JUNTA GENERAL altres característiques -(art.181 LSC) Característiques de la asistencia a la junta sense dret a vot (por acuerdo de junta, i altres persones interesades en el bon funcionamient de la societat) -art.170.2 No pot haver-hi oposició a la convocatoria judicial de junta., Transmissió ???? ????, Legitimació ???? Si la junta ordinaria no es covocada dins del que fixen els estatuts, pot ser convocada judicialment a petició de qualsevol dels socis art.169.1 LSC, pel que fa a la extraordiidinària farà falta el 5% del capital social, Dret de Separació i exclusió dels socis Restriccions LEGALS art.350 LSC - Incompliment de l'obligació de realitzar prestacions accessòries. -La violació de la prohibició de competència pel soci administrador, quant l'administrador que no respecti la prohibició de competència sigui al mateix temps soci de la societat afectada - La condemna d'un soci administrador a indemnitzar amb danys i perjudicis a la societat, d'acord amb el règim de responsabilitat al que estàn sotmesos els administradors en el desenvolupament del seu càrrec, Transmissió diferencia entre S.A i S.L SL: Transmissió en document públic Les transmissions de les participacions hauran de constar al llibre registre de socis que ha de portar la societat L'adquirent de les participacions podrá exercir el drets del soci enfront a la societat desde el moment en que tingui coneixement de la transmissió. Es podràn transmetre les participacions a conjuges, descendents o ascendents sense que tingui efecte el dret d'adquisició preferent dels altres socis sempre i quan els estatuts no estableixin el contrari., Restriccions Altres Classes Clàusula de consentiment o autorització: L'aprovació per part de la societat condiciona la validesa de la transmissió, CONVOCATÒRIA JUDICIAL DE LA JUNTA GENERAL ???? Convocatòria